Analog Devices Inc. MAX49918 Bidirektionale Strommessverstärker
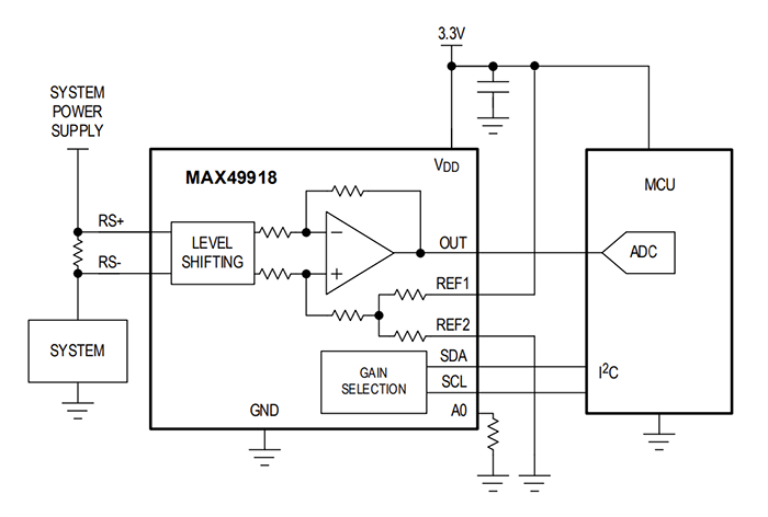
Bidirektionale Strommessverstärker (CSAs) der Baureihe MAX49918 von Analog Devices Inc. sind CSAs mit hoher Genauigkeit und einer I2C-programmierbaren Gain-Option von 10 V/V bis 200 V/V in acht Schritten. Die mehreren programmierbaren gain-Optionen bieten eine maximale Flexibilität für den Benutzer, die gain während des Betriebs zu ändern. Der MAX49918 von analog Devices wird über einen Temperaturbereich von -40 °C bis +125 °C betrieben und bietet eine Versorgungsspannung von +2,7 V bis +5,5 V mit einer typischen Ruhestromversorgung bei 0,7 mA. Die ICs verfügen über eine bidirektionale Strommessung und sind in einem 10-pin-TDFN-Gehäuse 3 mm x 3 mm verfügbar.Diese Bauteile verfügen über einen Betriebseingangsgleichtaktbereich von -5 V bis +70 V mit Schutzfunktionen bis zu -6 V und bis zu +80 V und bieten Schutz vor Batterie-Verpolungs- und Hochspannungsspitzen. Der niedrige Eingangs-Offset von ±1 μV (typisch) und der geringe Verstärkungsfehler von ±0,01 % (typisch) machen dieses Bauteil ideal für hochpräzise Strommessungen.
Merkmale
- Programmierbare Empfindlichkeitsoptionen über I2C von 10 V/V bis 200 V/V (8 x Schritte)
- Typische Eingangs-Offset-Spannung
- ±1 μV für REF1 = REF2 = VDD/2
- ±5 μV für REF1 = VDD und REF2 = GND bei Gain = 20 V/V
- ±0,01 % Typischer Verstärkungsfehler
- -5 V bis +70 V Eingangsspannungsbereich
- -6 V bis +80 V Schutzimmunität
- 70 kHz, -3 dB Bandbreite bei Verstärkung = 20 V/V
- 145 dB DC-CMRR
- Rail-to-Rail-Ausgang
- 3 mm x 3 mm TDFN-10-Gehäuse
- -40 °C bis +125 °C Temperaturbereich
Applikationen
- Überwachung verschiedener Strompegel
- Verwendung der gleichen Strommesswiderstände über mehrere Systemvarianten
- Erfordert aufgrund von Messwiderstandseinschränkungen einen nicht typischen Verstärkungswert
- H-Brückenmotor und Magnetstrommessung
- Batteriestromüberwachung
- Präzise High- und Low-Side-Strommessung
Vereinfachtes Blockdiagramm
Veröffentlichungsdatum: 2024-03-05
| Aktualisiert: 2025-03-25
