Analog Devices Inc. MAX42408/MAX42410 Vollständig integrierte Abwärtswandler
Die vollständig integrierten Abwärtswandler der Baureihe MAX42408/MAX42410 von Analog Devices Inc. sind hochintegrierte synchrone Abwärtswandler mit internen High-Side- und Low-Side-Schaltern. Die ICs liefern bis zu 8 A/10 A mit einer Eingangsspannung von 4,5 V bis 36 V. Das PGOOD-Signal überwacht die Spannungsqualität. Der MAX42408/MAX42410 kann im Dropout-Modus bei sehr hohen Tastverhältnissen betrieben werden, wodurch sich die ICs hervorragend für Industrieapplikationen eignen. Die Wandler sind in einem kleinen 3,5 mm x 3,75 mm 17-poligem FC2QFN-Gehäuse erhältlich und sind Pin-zu-Pin-kompatibel mit den Wandlern der MAX42405/MAX42406-Produktfamilie (5 A bis 6 A).Der MAX42408/MAX42410 bietet programmierbare Ausgangsspannungen und hohe Schaltfrequenzoptionen von 1,5 MHz und 400 kHz, wodurch die Verwendung von kleinen externen Komponenten und reduzierte Ausgangswelligkeiten ermöglicht werden. Die SYNC-Eingangs-Programmierbarkeit ermöglicht drei optimierte Leistungsmodi: Den Erzwungenen PWM-Modus, den Skip-Modus mit extrem niedrigem Ruhestrom und die Synchronisierung mit einem externen Taktgeber. Darüber hinaus verfügt der MAX42408/MAX42410 von Analog Devices über eine Zweiphasen-Fähigkeit, die Designs mit bis zu 20 A ermöglicht. Zwei ICs können als Regler/Ziel mit dynamischer Stromaufteilung und einem um 180° phasenversetzten Betrieb konfiguriert werden.
Merkmale
- Hochleistungs-DC/DC-Wandler in einer kleinen Lösungsgröße
- VIN -Btriebsbereich von 4,5 V bis 36 V
- Synchroner DC/DC-Wandler mit integrierten FETs
- Maximaler Ausgangsstrom von 8 A/10 A
- Festfrequenzoptionen von 400 kHz und 1,5 MHz
- Feste Sanftanlaufzeit
- 2,5 ms für 400 kHz
- 3,5 ms für 1,5 MHz
- 36 ns minimale Einschaltdauer
- Programmierbare Ausgangsspannung
- 0,8 V bis 10 V für 400 kHz
- 0,8 V bis 6 V für 1,5 MHz
- Symmetrische und ausgeglichene SUP- und PGND-Pinbelegung für eine bessere EMI-Leistung
- Thermisch verbessertes 3,5 mm x 3,75 mm 17-Pin-FC2QFN-Gehäuse
- Hoher Wirkungsgrad in allen Lastbereichen
- 20 μA Ruhestrom im Skip-Modus
- Bis zu 95,6 % Wirkungsgrad bei 12 VIN/3,3 VOUT/400 kHz
- Bis zu 93,9 % Wirkungsgrad bei 12 VIN/3,3 VOUT/1,5 MHz
- Zweiphasen-Betrieb bis zu 20 A Lastkapazität
- Frequenzsynchronisierungs-Ein-/Ausgang
- Phasenverschiebung von 180° zwischen dem Regler und dem Ziel
- Dynamische Stromaufteilung
- Erzwungener PWM- und Skip-Modus-Betrieb
- Low-Dropout-Betrieb
- Power-Good-Anzeige
- Übertemperaturschutz und Kurzschluss-Sicherung
- -40 °C bis +125 °C Temperaturbereich
- Skalierbare Leistungslösung, Footprint mit MAX42405/MAX42406 kompatibel
Applikationen
- Punktlast
- Industrieautomatisierung
- Verteilte DC-Leistungssysteme
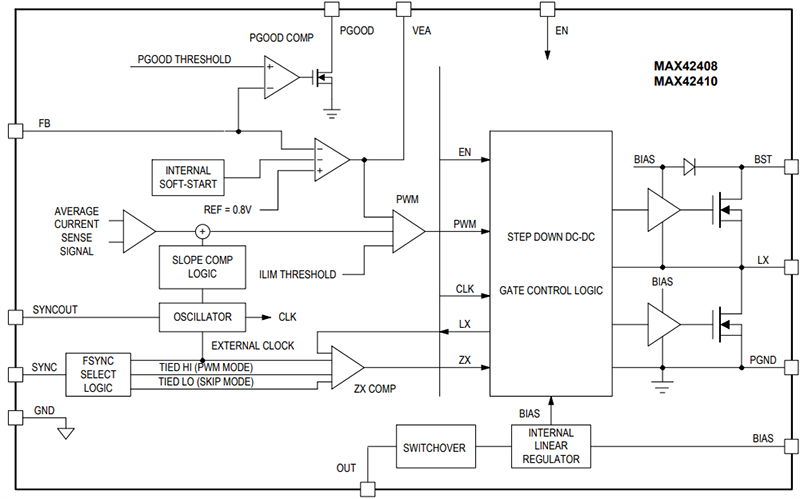
Vereinfachtes Blockdiagramm
Typische Applikations-Schaltung
Veröffentlichungsdatum: 2024-03-01
| Aktualisiert: 2024-03-19
