Analog Devices Inc. MAX25561 ASIL-B-LED-Hintergrundbeleuchtungstreiber
Die MAX25561 ASIL-B-LED-Hintergrundbeleuchtungstreiber von Analog Devices Inc. sind Sechskanal-Bauteile mit integrierten Strommodus-Boost-Controllern, die über einen Schaltfrequenzbereich von 400 kHz bis 2,2 MHz betrieben werden und eine Frequenzspreizung enthalten. Eine wählbare Phasenverschiebung der Ausgangskanäle ist enthalten, um EMI zu reduzieren. Der in einem TQFN-Gehäuse verbaute MAX25561 liefert bis zu 220 mA pro Kanal und arbeitet in einem Temperaturbereich von -40 °C bis +125 °C. Der MAX25561 von Analog Devices kann über ein einzigartiges Eingangsspannungsschaltschema bis hinunter zu sehr niedrigen Batteriespannungen betrieben werden. Umfassende Diagnosefunktionen und eine I2C-Schnittstelle sind zur Unterstützung der ASIL-B-Systemkonformität enthalten.Merkmale
- Wird bis hinunter auf 3 V am Batterieeingang betrieben, während der 5-V-Gate-Betrieb und ein breiter Boost-Tastverhältnisbereich beibehalten wird
- Boost- oder SEPIC-Strommodus-DC/DC-Controller
- 400 kHz bis 2,2 MHz Betriebsfrequenzbereich
- Optionale Frequenzspreizung
- Kann mit einem externen Taktgeber synchronisiert werden
- LED-Stromsenken
- Bis zu 220 mA Ausgangsstrom pro Kette
- Niedrige OUT-Regelspannung
- Optionale Phasenverschiebung zwischen den Kanälen
- Dimmer-
- Verhältnis von 15000:1 bei 200 Hz
- Extern oder intern (I2C)
- Verhältnis > 15000:1 mit Hybrid-Verdunkelung
- Integrierte Ladungspumpe zum Serienbetrieb der nMOSFETs
- Temperatur-Foldback mit externem NTC-Temperatursensor
- Schnelle Einschaltoption ohne I2C-Eingriff mit nur dem EN-Pin
- I2C-Schnittstelle mit CRC, rückwärtiger Lesbarkeit des gemessenen DIM-Pin-Tastverhältnisses und der Frequenz
- FLTB-Ausgang bietet Diagnoseinformationen
- Kurzgeschlossene oder offene LEDs
- Jegliche zu GND kurzgeschlossene OUT-Pins
- Bereichsüberschreitung des IREF/RT-Widerstands
- Thermische Warnung/Abschaltung
- Unterspannung/Überspannung am Boost-Ausgang
- Bereichsüberschreitung der Bandlücken/Ausfall des internen Oszillators
- Bereichsüberschreitung der internen V18 Versorgung
- Eingangsüberstrom (am Boost-Eingang mit externem Messwiderstand gemessen)
- Eingangs-/Ausgangs-PWM-Vergleich
- Kontinuierliche Ausgangsstrommessung und Stromdiskrepanz (Abschaltung/Meldung)
- Kompaktes TQFN-Gehäuse
Applikationen
- Kombiinstrumente in der Automobilindustrie
- Zentrale Automotive-Informationsdisplays
- Automotive-Head-Up-Displays
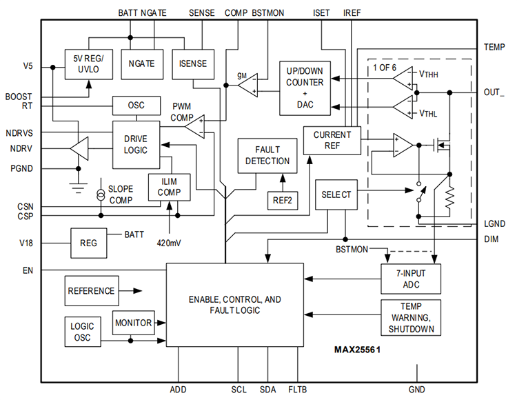
Blockdiagramm
Veröffentlichungsdatum: 2024-02-28
| Aktualisiert: 2025-09-18
