Analog Devices Inc. MAX22196 Oktale Industrie-Digitaleingänge
Die oktalen Industrie-Digitaleingänge MAX22196 von Analog Devices wandeln acht industrielle 24-V- oder TTL-Pegeleingänge in Logikpegel-Ausgänge um. Diese digitalen Senk-/Quelleneingänge sind einzeln als Senke (P-Typ) und Quelle (N-Typ) konfigurierbar. Die Eingänge MAX22196 sind auch einzeln für die Typ-1/3-, Typ-2-, TTL- und HTL-Modi (24-V-Pegel mit hoher Impedanz) konfigurierbar. Diese Digitaleingänge werden von einer Feldversorgung von 8 V bis zu 36 V für den Senken-/Quellbetrieb betrieben. Die Eingänge MAX22196 enthalten eine serielle Schnittstelle, die die Konfiguration und das Lesen von serialisierten Daten über SPI ermöglicht. Diese Digitaleingänge sind mit einem integrierten linearen 5-V-Regler ausgestattet, der bis zu 20 mA Laststrom liefert.Die Digitaleingänge MAX22196 verfügen über programmierbare Störfilter, einen optionalen 16-Bit-Abwärtszählermodus pro Eingang, eine LED-Treibermatrix oder GPO-Ausgänge, eine 2,5 V- bis 5,5 V-Logikschnittstelle und umfangreiche Diagnosefunktionen. Darüber hinaus verfügen diese Digitaleingänge über eine Fehlererkennung mit zyklischer Redundanzprüfung (CRC) auf SPI sowie eine adressierbare oder verkettete SPI zur Reduzierung der Isolationskanäle. Die Eingänge MAX22196 erfüllen die in der Norm IEC 61131-2 spezifizierten Anforderungen an die Transientenimmunität, einschließlich elektrostatischer Entladung (ESD) gemäß der Norm IEC 61000-4-2. Diese Eingänge erfüllen die EFT-Anforderungen (Electrical Fast Transient/Burst) gemäß IEC 61000-4-4 und die Anforderungen in Bezug auf die Überspannungsfestigkeit gemäß IEC 61000-4-5. Die Eingänge MAX22196 arbeiten in einem Temperaturbereich von -40 °C bis 125 °C und sind in einem 5 mm x 5 mm kleinen, 32-poligen-TQFN-Gehäuse erhältlich. Diese Digitaleingänge werden in speicherprogrammierbaren Steuerungen, in der Fabrikautomatisierung und Prozesssteuerung verwendet.
Merkmale
- Konfigurierbare Software
- Acht Eingänge einzeln konfigurierbar als Senke oder Quelle
- Typ-1/3-, Typ-2-, TTL- und Hi-Z(HTL)-Modi
- Großer Eingangsstrombereich mit widerstandseinstellbarer Genauigkeit von 0,5 mA bis 6,75 mA
- Adressierbare oder verkettete SPI zur Reduzierung von Isolationskanälen
- Programmierbare Störfilter
- Optionaler 16-Bit-Abwärtszähler pro Eingang
- Umfassende Diagnosefunktionen (Versorgungsspannungsüberwachung, Temperaturalarme, PCB-Fehleralarme und thermische Abschaltung)
- Geringe Verlustleistung
- Feldversorgungs-Betriebsspannung: 8 V bis 36 V
- Maximaler niedriger Versorgungsstrom: 2 mA
- Robuste Lösung
- IEC 61000-4-2 + ESD-Luftspalt von ±15 kV und einenKontakt von ±8 kV mit einem Pulswiderstand von mindestens 680 Ω bei Feldeingängen
- IEC 61000-4-5 Stoß von ±1,2 kV/42 Ω mit einem Pulswiderstand von mindestens 680 Ω an Feldeingängen
- Zyklische Redundanzprüfungs(CRC)-Fehlererkennung auf SPI
- Betriebstemperaturbereich: -40 °C bis +125 °C
- Kompakte LÖSUNG
- Integrierte Linearregler von 5 V, 20 mA
- Logikschnittstelle von 2,5 V bis 5,5 V
- LED-Treiber-Matrix oder GPO-Ausgänge
- 32-Pin-TQFN-Gehäuse von 5 mm x 5 mm
Applikationen
- Speicherprogrammierbare Steuerungen
- Fabrikautomatisierung
- Prozessleittechnik
Videos
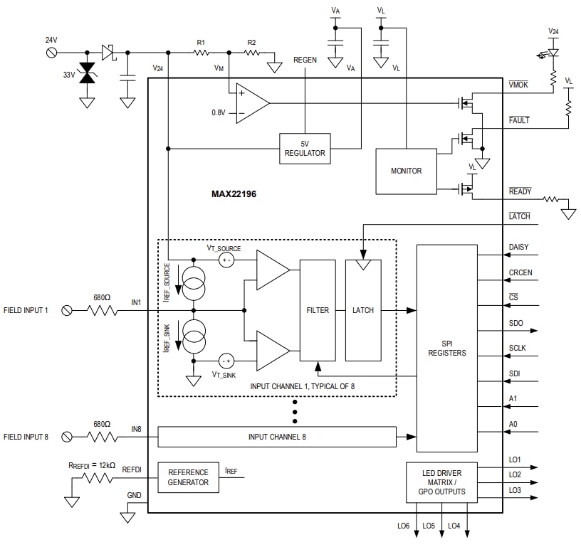
Funktionales Blockdiagramm
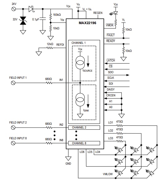
Applikations-Schaltungs-Diagramm
