Analog Devices Inc. MAX22194 Vierfacher industrieller Senken-/Quellen-Digitaleingang
Der MAX22194 industrielle Senken-/Quellen-Digitaleingang von Analog Devices setzt vier industrielle 24 V- oder TTL-Pegeleingänge in Logikpegelausgänge um. Das Bauteil verfügt über eine Serielle Schnittstelle, welche die Konfiguration und das Lesen von serialisierten Daten über SPI ermöglicht. Die Eingangskanäle sind einzeln als Senken- (P-Typ) oder Quellen- (N-Typ) -Eingänge konfigurierbar. Strombegrenzer auf jedem digitalen Eingang reduzieren die Verlustleistung und stellen gleichzeitig die Einhaltung des IEC 61131-2-Standards sicher. Die Eingänge sind individuell für Typ 1/3, Typ 2, TTL oder HTL (24 V-Pegel mit hoher Impedanz) mit einem einzelnen Stromeinstellungswiderstand konfigurierbar. Die Stromsenken oder -quellen können einzeln deaktiviert werden. Jeder Eingangskanal verfügt über einen programmierbaren Störungs-/Entprellungsfilter. Der MAX22194 von Analog Devices kann von einem Versorgungsbereich von 8 V bis zu 36 V für den Senken-/Quellbetrieb betrieben werden und verfügt über einen integrierten 5 V-Linearregler, der bis zu 20 mA Laststrom liefern kann.Merkmale
- Konfigurierbare Software
- 4 x Eingänge einzeln als Senke oder Quelle konfigurierbar
- Modi Typ 1/3, Typ 2, TTL und Hi-Z (HTL)
- Großer 0,5 mA bis 6,75 mA Widerstands-einstellbarer genauer Eingangsstrombereich
- Programmierbare Störunterdrückungsfilter
- Umfassende Diagnosefunktionen (Versorgungsspannungsüberwachung, Temperaturalarme, PCB-Fehleralarme, thermische Abschaltung)
- Adressierbare oder verkettete SPI zur Reduzierung von Isolationskanälen
- Geringe Verlustleistung
- Wird mit einer Feldversorgung von 8 V bis 36 V betrieben
- Niedriger Versorgungsstrom von 2 mA (max.)
- Robuste Lösung
- IEC 61000-4-2 ESD-Luftspalt ±15 kV und Kontakt ±8 kV mit einem minimalen Impulswiderstand von 680 Ω an Feldeingängen
- IEC 61000-4-5 Stoßstrom von ±1,2 kV/42 Ω mit einem minimalen Impulswiderstand von 680 Ω bei Feldeingängen
- CRC-Fehlererkennung auf SPI
- -40 °C bis +125 °C Betriebstemperaturbereich
- Kompakte LÖSUNG
- Integrierte Linearregler von 5 V, 20 mA
- Logikschnittstelle von 2,5 V bis 5,5 V
- LED-Treiber-Matrix oder GPO-Ausgänge
- 32-Pin-TQFN-Gehäuse von 5 mm x 5 mm
Applikationen
- Speicherprogrammierbare Steuerungen
- Fabrikautomatisierung
- Prozesssteuerung
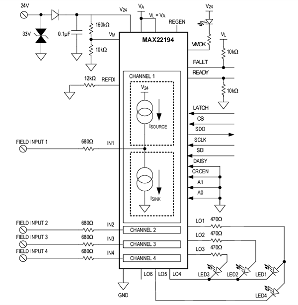
Vereinfachtes Applikationsdiagramm
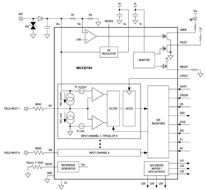
Funktionales Blockdiagramm
Veröffentlichungsdatum: 2024-09-10
| Aktualisiert: 2025-01-29
