Analog Devices / Maxim Integrated MAX17614EVKIT Evaluierungskit
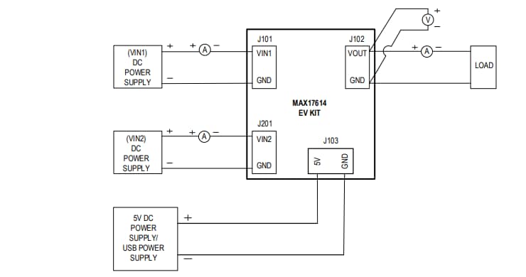
Das Analog Devices MAX17614EVKIT Evaluierungskit ist eine vollständig bestückte und getestete Leiterplatte, die zur Evaluierung des MAX17614 ideal-Dioden-/Stromquellenwählers in einem 20-pin-TQFN-EP-Gehäuse ausgelegt ist. Das Kit ermöglicht den Anschluss von zwei Stromquellen als Eingänge und die Last erhält Strom von der Hochspannungs-Stromquelle für ideal-Dioden-Applikationen. Für Stromquellen-Auswahlapplikationen empfängt die Last durch Ansteuerung der jeweiligen EN-pins Strom von einer der beiden Stromquellen.Die MAX17614EVKIT Evaluierungskit-Konfigurationen von ADI ermöglichen unabhängige Einstellungen für die beiden Instanzen, um eine einstellbare Überspannungs-, Unterspannungs-, Rückstromsperre und drei Strombegrenzungsarten (Auto-Retry, Continuous und Latch-Off) mit verschiedenen programmierbaren Strombegrenzungsschwellwerten (von 0,15 A bis 3 A) festzulegen.
Merkmale
- 4,5 V bis 40 V Betriebseingangsspannungsbereich (entfernen Sie die TVS-Dioden D101, D201 und die offenen Steckbrücken JU101, JU201 zur Erweiterung des Betriebsbereichs bis zu 60 V)
- 40 V TVS-Dioden (D101 und D201) über die Eingangsanschlüsse
- Schottky-Diode (D103) über die Ausgangsanschlüsse
- Evaluiert die Unterspannungssperre (UVLO1, UVLO2), Überspannungssperre (OVLO1, OVLO2), drei Strombegrenzungsarten und Strombegrenzungs-Schwellenwerte
- UVLO-programmiert auf 4,5 V für beide Eingangsspannungen
- OVLO-programmiert auf 40,2 V für beide Eingangsspannungen
- Intern hochgezogene Active-High-Freigabeeingänge
- Über Jumper konfigurierbare Stromgrenzen (standardmäßig 0,3A)
- Über Jumper konfigurierbare (JU102, JU202) Strombegrenzungstypen (standardmäßig als automatische Wiederholung ausgewählt)
- Programmierbare Einschalt-Ausblendzeiten (C103, C203)
- Fehleranzeigesignale (UVOV1, UVOV2, FLAG1, FLAG2)
- Bewährtes PCB-layout
- Vollständig bestückt und getestet
Erforderliche Ausrüstung
- MAX17614 Evaluierungskit
- Zwei 60 V, 4 A DC-Netzteile
- Multimeters
- Einstellbare Last (0 A bis 3,5 A)
- USB-Stromquelle oder 5 V DC-Netzteil
Weitere Ressourcen
Konfigurationsdiagramm
PCB-Layout
Veröffentlichungsdatum: 2023-07-28
| Aktualisiert: 2023-08-02
