Analog Devices Inc. LTM8024 40 VIN Silent Switcher µModule-Regler
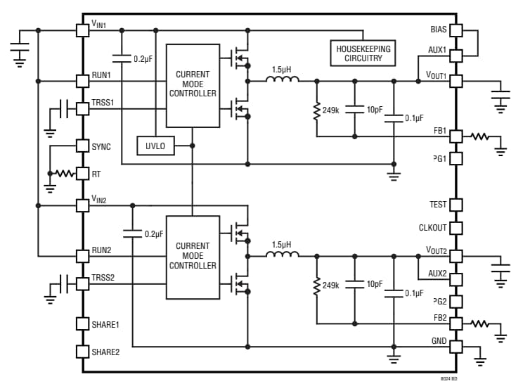
Der Analog Devices Inc. LTM8024 Silent Switcher µModule®-Abwärtsregler ist ideal für die Regulierung von Autobatterien, die Stromversorgung für tragbare Produkte, die dezentrale Versorgungsregelung und für Industrieversorgungen. Die Dual-Silent-Switcher-Architektur mit 3,5 A und 40 VIN oder die Einzel-7-A-Abwärts-Silent-Switcher-Architektur minimiert elektromagnetische Störungen (EMI) und bietet einen hohen Wirkungsgrad bei Frequenzen von bis zu 3 MHz. Der LTM8024 unterstützt Ausgangsspannungen von 0,8 V bis 8 V und einen Schaltfrequenzbereich von 200 kHz bis 3 MHz, die jeweils durch einen einzelnen Widerstand eingestellt werden. Der LTM8024 enthält Stromregler, Leistungsschaltelemente, Leistungsinduktivitäten und eine moderate Eingangs- und Ausgangskapazität. Der LTM8024 ist ein Festfrequenz-PWM-Regler. Die Schaltfrequenz wird eingestellt, indem einfach der entsprechende Widerstandswert vom RT-Pin an GND angeschlossen wird.Merkmale
- 2 x vollständige Abwärts-Schaltnetzteile
- Rauscharme Silent Switcher®-Architektur
- CISPR22, Class B-konform
- Großer Eingangsspannungsbereich von 3 V bis 40 V
- Großer Ausgangsspannungsbereich: 0,8 V bis 8 V
- Ruhestrom: 90 uA
- 3,5 A Dauerausgangsstrom pro Kanal bei 12 VIN, 3,3 VOUT, TA = 80 °C
- Mehrphasen-Parallelbetrieb zur Stromerhöhung
- Auswählbare Schaltfrequenz: 200 kHz bis 3 MHz
- Thermisch verstärktes Gehäuse von 9 mm × 11,25 mm × 3,32 mm
- Betriebstemperaturbereich: -40 °C bis +125 °C
- RoHS-konform
Applikationen
- Automotive-Batterieregulierung
- Leistung für tragbare Produkte
- Verteilte Versorgungsregelung
- Industrienetzteile
Blockdiagramm
Veröffentlichungsdatum: 2019-10-08
| Aktualisiert: 2025-10-01
