Analog Devices Inc. LTC7883 DC/DC Abwärts-Spannungsmodusregler

Der Abwärts-DC/DC-Spannungsregler LTC7883 von Analog Devices Inc. verwendet eine Architektur mit konstanter Frequenz, Spitzenwertmodulation und Spannungsmodus für ein hervorragendes Einschwingverhalten und eine hervorragende Ausgangsregelung. Dieser Controller verfügt über eine PmBus/I2C-konforme serielle Schnittstelle, die die Überwachung von Spannung, Strom, Temperatur und Fehlern ermöglicht. Diese Schnittstelle ist auch ideal für die Programmierung von Spannung, Soft-Start/Stopp, Sequenzierung, Margining, AVP und UV/OV/OC-Grenzwerten. Jeder PWM-Kanal des LTC7883-Controllers kann Ausgangsspannungen von 0,1 V bis 5,25 V erzeugen und dabei eine breite Palette von 3,3 V-kompatiblen Leistungsstufen verwenden. Zu diesen Leistungsstufen gehören Leistungsblöcke, DrMOS- oder diskrete FET-Treiber. Der LTC7883-Controller bietet eine programmierbare PWM-Frequenz oder eine externe Taktsynchronisation von 250 kHz bis 2,5 MHz, genaue PolyPhase® -Stromaufteilung und einen IC-Versorgungsbereich von 3 V bis 13,2 V. Dieser Controller unterstützt den Start mit einer vorgespannten Last und bietet eine optionale Widerstandsprogrammierung für wichtige Parameter. Der LTC7883-Controller hat ein 9 mm x 7,5 mm großes 99-Lead-BGA-Gehäuse. Zu den typischen Anwendungen gehören verteilte Hochstromsysteme, Server, Netzwerk- und Speichergeräte sowie intelligente energieeffiziente Leistungsregelung.

Merkmale

  • PmBus/I2C-kompatible serielle Schnittstelle
    • Überwachung von Spannung, Strom, Temperatur und Fehlern
    • Programmierung von Spannung, Soft-Start/Stopp, Sequenzierung, Margining, AVP und UV/OV/OC-Grenzwerten.
  • 3V ≤ VINSNS ≤ 38V, 0.1V (begrenzt durch DrMOS tON_MIN) ≤ VOUT ≤ 5.25V
  • ±0,5 % Ausgangsspannungsfehler
  • Programmierbare PWM-Frequenz oder externe Taktsynchronisation von 250 kHz bis 2,5 MHz
  • Präzise PolyPhase® -Stromaufteilung
  • Internes EEPROM mit Fehlerprotokollierung und ECC
  • 3 V bis 13,2 V IC-Versorgungsbereich
  • Widerstands- oder Induktivitäts-DCR-Strommessung
  • Power-Good-Ausgangsspannungswächter
  • Unterstützt das Hochfahren in eine vorgespannte Last
  • Optionale Programmierung von Widerständen für wichtige Parameter
  • 9 mm x 7,5 mm 99-Lead BGA-Gehäuse

Applikationen

  • Verteilte Hochstromsysteme
  • Server, Netzwerk- und Speichergeräte
  • Intelligente energieeffiziente Leistungsregelung

Blockdiagramm

Analog Devices Inc. LTC7883 DC/DC Abwärts-Spannungsmodusregler

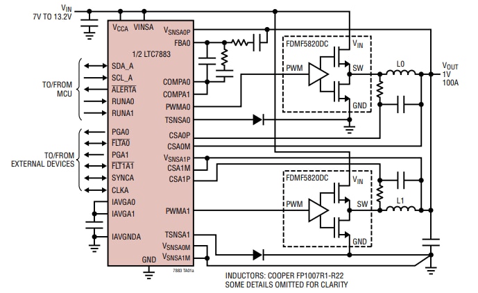
Typische Applikations-Schaltung

Applikations-Schaltungsdiagramm - Analog Devices Inc. LTC7883 DC/DC Abwärts-Spannungsmodusregler

Leistungsdiagramm

Leistungsdiagramm - Analog Devices Inc. LTC7883 DC/DC Abwärts-Spannungsmodusregler
Veröffentlichungsdatum: 2022-01-19 | Aktualisiert: 2024-06-26