Analog Devices Inc. LTC7825 DC/DC-Wandler mit Schaltkondensator
Der LTC7825 DC/DC-Wandler mit Schaltkondensator von Analog Devices Inc. ist ein vollständig integriertes monolithisches Bauteil mit hohem Wirkungsgrad und einer Schaltkondensator-Architektur für Applikationen mit einem Eingangs-/Ausgangs-Spannungsverhältnis von 2:1. Der Eingang des LTC7825 kann Spannungstransienten bis zu 40 V überstehen, wenn er durch einen optionalen MOSFET zwischen VIN und VHIGH geschützt wird. Eingang und Ausgang sind während Kurzschlussbedingungen vollständig getrennt. Der LTC7825 verfügt über integrierte Bootstrap-Dioden und bietet eine kompakte, kostengünstige Lösung für zwischengeschaltete Hochleistungs-Bus-Applikationen, die einen Strombegrenzungsschutz erfordern. Die Betriebsschaltfrequenz kann linear von 100kHz bis 1.4MHz programmiert werden. Der LTC7825 Schaltkondensator-DC/DC-Wandler von Analog Devices Inc. ist in einem 4 mm x 5 mm-LGA-Gehäuse (LQFN) verfügbar.Merkmale
- Breite VHIGH/VNiederspannung von 0V/0V bis 24V/12V
- Großer VCC -Versorgungsbereich von 4,5 V bis 38 V
- Sehr hoher Wirkungsgrad von 97 % bei 10 A Laststrom
- Eingangs-Überspannungsschutz mit externem Überspannungsschutz-MOSFET
- Eingangs- und Ausgangs-Kurzschlusssicherung
- Sanftanlauf im stationären Betrieb
- EXTVCC ermöglicht eine Eingangsspannung von 5 V bis 14 Vfür einen hohen Wirkungsgrad
- Einschaltstrombegrenzung und -schutz
- Integrierte Bootstrap-Dioden
- Programmierbare Betriebsfrequenz von 100 kHz bis 1,4 MHz
- Erhältlich in einem 4 mm x 5 mm messenden LGA-Gehäuse (LQFN)
Applikationen
- Unterhaltungselektronik
- Industrieapplikationen
- Batterieapplikationen
Typische Applikation
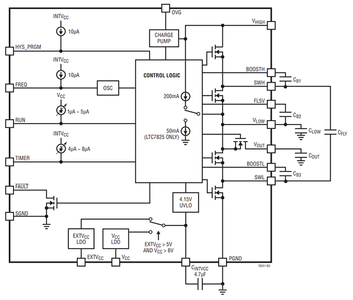
Blockdiagramm
Veröffentlichungsdatum: 2024-01-12
| Aktualisiert: 2025-03-25
