Analog Devices Inc. LTC7819 Synchroner Abwärtsregler
Der Analog Devices Inc. LTC7819 synchrone Abwärtsregler ist ein leistungsstarker synchroner Dual-Abwärts-DC/DC-Schaltregler-Controller, der alle n-Kanal-Leistungs-MOSFET-Stufen ansteuert. Der LTC7819 besitzt eine Strommodusarchitektur mit Festfrequenz, die eine phasenstarre Schaltfrequenz von bis zu 3 MHz ermöglicht. Das Bauteil hat einen weiten Betriebsspannungsbereich von 4,5 V bis 40 V. Die drei Controller-Ausgangsstufen werden phasenverschoben betrieben und reduzieren die Verlustleistung und das Versorgungsrauschen.Der sehr niedrige Leerlauf-Ruhestrom des LTC7819-Controllers von ADI verlängert die Betriebszeit in batteriebetriebenen Systemen. Die OPTI-LOOP-Kompensation nutzt das Einschwingverhalten zur Optimierung eines breiten Bereichs von Ausgangskapazitäts- und ESR-Werten. Der LTC7819 verfügt über eine Präzisionsreferenzspannung von 0,8 V und Power-Good-Ausgangsanzeigen. Der MODE-Pin wählt zwischen einem Burst-Modus-Betrieb, einem impulsüberspringenden Modus oder einem kontinuierlichen Induktivitäts-Strommodus bei leichten Lasten aus.
Darüber hinaus zeichnet sich der LTC7819 durch einen Spread-Spectrum-Betrieb aus, der die Spitzenwerte des abgestrahlten und leitungsgebundenen Rauschens auf den Eingangs- und Ausgangsversorgungen deutlich reduziert. Dies erleichtert die Einhaltung der Normen für elektromagnetische Störungen (EMI).
Merkmale
- Dreifach-Abwärts-Synchronregler
- Großer Eingangsspannungsbereich: 4,5 V bis 40 V
- 0,8 V bis 99 % VIN Großer Ausgangsspannungsbereich
- 14 μA (14 V bis 3,3 V, Kanal 1 eingeschaltet) Niedriger Betriebsstrom IQ
- Frequenzspreizungsbetrieb
- RSENSE oder DCR-Strommessung
- Integrierte Bootstrap-Versorgungsladepumpe (Kanal 1)
- PassThru™/100 % Tastverhältnis (Kanal 1), 99 % Tastverhältnis (Kanäle 2 und 3)
- Programmierbare Festfrequenz (100 kHz bis 3 MHz)
- Phasenstarre Frequenz (100 kHz bis 3 MHz)
- Wählbarer Dauerbetrieb, impulsüberspringender oder Burst Mode®-Betrieb mit niedriger Welligkeit bei leichten Lasten
- Niedriger Abschalt-IQ: 1,5 μA
- Kleines 40-Pin-QFN-Gehäuse von 6 mm × 6 mm
- AEC-Q100-qualifiziert für Fahrzeuganwendungen
Applikationen
- Fahrzeuganwendungen und Transportwesen
- Industrieapplikationen
- Militär und Avionik
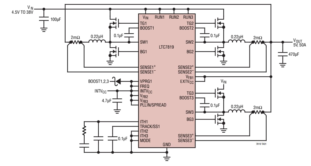
Typische Applikation
