Analog Devices Inc. LTC7818 Synchroner Controller mit drei Ausgängen
Der Analog Devices Inc. LTC7818 synchrone Regler mit drei Ausgängen ist ein leistungsstarker synchroner DC/DC-Schaltregler, der alle n-Kanal-Leistungs-MOSFET-Stufen ansteuert. Eine Konstantfrequenz-Strommodusarchitektur ermöglicht eine phasenstarre Schaltfrequenz von bis zu 3 MHz. Der LTC7818 wird von einem großen Eingangsversorgungsbereich von 4,5 V bis 40,0 V betrieben. Wenn der LTC7818 vom Ausgang des Aufwärtswandlers oder einer anderen Hilfsversorgung vorgespannt wird, kann er nach der Inbetriebnahme von einer Eingangsversorgung so niedrig wie 1 V betrieben werden.Der sehr niedrige Nulllast-Ruhestrom verlängert die Betriebslaufzeit in batteriebetriebenen Systemen. OPTI-LOOP®-Kompensation optimiert das Einschwingverhalten über einen weiten Bereich von Ausgangskapazität und ESR-Werten. Der LTC7818 verfügt über eine präzise 0,8 V Referenz für die Abwärtswandler, eine 1,2 V Referenz für den Aufwärtswandler und eine Power-Good-Ausgangsanzeige. Darüber hinaus verfügt der LTC7818 über einen Frequenzspreizungsbetrieb, der das abgestrahlte und leitungsgeführte Rauschen auf sowohl der Eingangs- als auch Ausgangsversorgung erheblich reduziert, wodurch die Einhaltung der EMI-Standards (elektromagnetische Störung) vereinfacht wird.
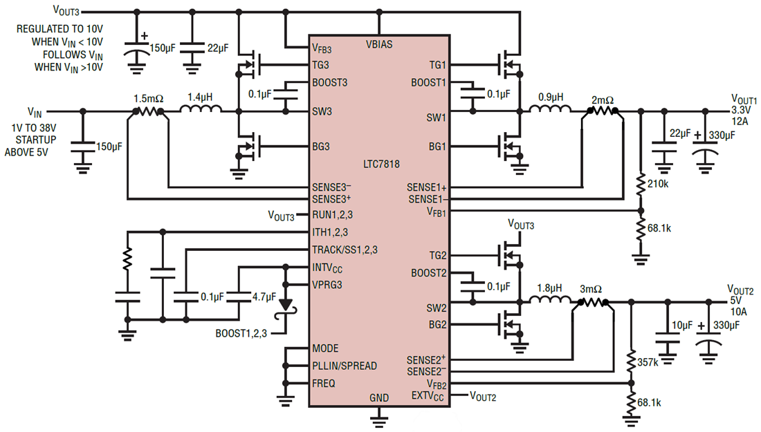
Der LTC7818 synchrone Regler mit drei Ausgängen von Analog Devices Inc. ist in einem 6 mm x 6 mm QFN-40-Gehäuse verfügbar.
Merkmale
- Synchrone Dual-Abwärts- und Einzel-Aufwärts-Controller
- Niedriger IQ -Betrieb — 14 μA (14 V bis 3,3 V, Kanal 1 eingeschaltet)
- Die Ausgänge bleiben über einen Kaltstart bis hinunter zu einer Eingangsversorgungsspannung von 1 V geregelt
- Großer 4,5 V bis 40 V bias-Eingangsspannungsbereich
- Abwärts- und Aufwärts-Ausgangsspannungen bis zu 40 V
- Frequenzspreizungsbetrieb
- RSENSE oder DCR-Strommessung
- 100 % Tastverhältnis für den synchronen Aufwärts-MOSFET
- Programmierbarer Festfrequenzbereich: 100 kHz bis 3 MHz
- Phasenverriegelbarer Frequenzbereich: 100 kHz bis 3 MHz
- Wählbarer Dauerbetrieb, impulsüberspringender oder Burst-Modus mit geringer Restwelligkeit bei leichten Lasten
- Boost-Kanal-Stromüberwachungsausgang
- 1,5 μA Niedriger Abschalt-IQ
- Kleines 40-lead 6 mm x 6 mm QFN-Gehäuse
Applikationen
- Fahrzeuganwendungen und Transportwesen
- Industrie
- Militär und Avionik
Videos
Typische Applikation
