Analog Devices Inc. LTC7811 Buck/Buck/Boost Controller mit Dreifach-Ausgang

Der Analog Devices LTC7811 Buck/Buck/Boost Controller ist ein leistungsstarker DC/DC-Schaltregler-Boost Controller mit Dreifach-Ausgang (Buck/Buck/Boost), der alle n-Kanal-Leistungs-MOSFET-Stufen ansteuert. Seine Konstantfrequenz-Strommodus-Architektur ermöglicht eine phasenstarre Frequenz von bis zu 3 MHz. Der LTC7811 wird mit einem großen Eingangsversorgungsbereich von 4,5 V bis 40 V betrieben. Wenn der LTC7811 vom Ausgang des Aufwärtswandlers oder einer anderen Hilfsversorgung vorgespannt wird, kann er nach dem Einschalten mit einer Eingangsversorgung von nur 1 V betrieben werden.

Die Betriebslaufzeit in batteriebetriebenen Systemen wird mit einem sehr niedrigen Nulllast-Ruhestrom verlängert. Die OPTI-LOOP®-Kompensation ermöglicht die Optimierung des Einschwingverhaltens über eine große Auswahl von Ausgangskapazitäts- und ESR-Werten. Der LTC7811 verfügt über eine präzise 0,8-V-Referenz für die Abwärtswandler, eine 1,2-V-Referenz für den Aufwärtswandler und eine Anzeige des Power-Good-Ausgangs.

Darüber hinaus verfügt der LTC7811 von Analog Devices über einen Frequenzspreizungsbetrieb, der das abgestrahlte und leitungsgeführte Rauschen auf sowohl der Eingangs- als auch Ausgangsversorgung erheblich reduziert und dadurch die Einhaltung der EMI-Standards (elektromagnetische Störung) vereinfacht.

Merkmale

  • Zwei synchrone Abwärtswandler und ein Einzel-Aufwärts-Controller
  • Betrieb mit niedrigem IQ
    • 14 μA (14 V bis 3,3 V, Kanal 1 eingeschaltet)
  • Die Regelung der Ausgänge wird während dem Kaltstart bis hinunter zu einer Eingangsversorgungsspannung von 1 V aufrechterhalten
  • Großer Vorspannungs-Eingangsspannungsbereich: 4,5 V bis 40 V
  • Abwärtsausgangsspannungen von bis zu 40 V
  • Aufwärtsausgangsspannung nur durch externe Komponenten begrenzt
  • Frequenzspreizungsbetrieb
  • RSENSE- oder DCR-Strommessung
  • Batteriestandsanzeige für Fahrzeuganwendungen
  • Programmierbare Festfrequenz (100 kHz bis 3 MHz)
  • Phasenstarre Frequenz (100 kHz bis 3 MHz)
  • Wählbarer Dauerbetrieb, impulsüberspringender oder Burst Mode®-Betrieb mit niedriger Welligkeit bei leichten Lasten
  • Aufwärtskanal-Stromwächterausgang
  • Niedriger Abschalt-IQ: 1,5 μA
  • Kleines 40-Pin-QFN-Gehäuse von 6 mm × 6 mm
  • AEC-Q100-Qualifikation für Fahrzeuganwendungen noch ausstehend

Applikationen

  • Fahrzeuganwendungen und Transportwesen
  • Industrie
  • Militär/Avionik

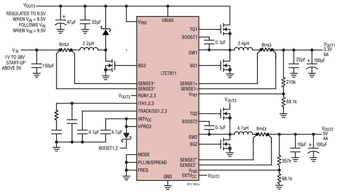
Typische Applikation

Applikations-Schaltungsdiagramm - Analog Devices Inc. LTC7811 Buck/Buck/Boost Controller mit Dreifach-Ausgang
Veröffentlichungsdatum: 2021-06-28 | Aktualisiert: 2022-03-11