Analog Devices Inc. LTC7802 und LTC7802-3.3 Abwärtsregler
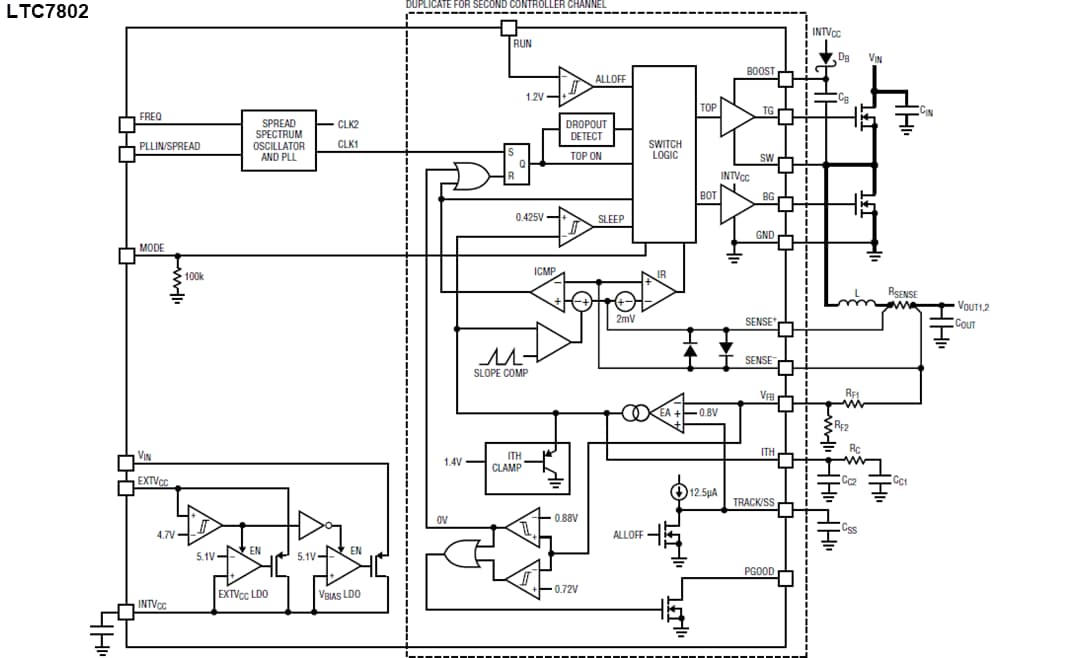
Analog Devices Inc. LTC7802 und LTC7802-3.3 Abwärtsregler sind leistungsstarke synchrone Zweikanal-DC/DC-Schaltregler-Controller, die alle n-Kanal-Leistungs-MOSFET-Stufen ansteuern. Die Konstantfrequenz-Strommodus-Architektur ermöglicht eine phasenstarre Schaltfrequenz von bis zu 3 MHz. Beide Bauteile werden über einen großen Eingangsversorgungsbereich von 4,5 V bis 40,0 V betrieben. Der LTC7802 bietet einen Ausgangsspannungsbereich von 0,8 V bis 99 % der Eingangsspannung. Der LTC7802-3.3 bietet feste 3,3 V auf Kanal 1 und 0,8 V bis 99 % der Eingangsspannung auf Kanal 2. Leistungsverlust und Versorgungsrauschen werden durch den Betrieb der beiden Controller-Ausgangsstufen phasenverschoben reduziert.Die LTC7802 und LTC7802-3.3 nutzen eine Spitzenstrommodus-Architektur mit konstanter Frequenz. Die beiden Controllerkanäle arbeiten 180° phasenverschoben, wodurch die erforderliche Eingangskapazität und das durch die Stromversorgung hervorgerufene Rauschen reduziert werden. Während des normalen Betriebs wird der externe obere MOSFET eingeschaltet, wenn der Taktgeber für diesen Kanal die SR-Verriegelung einstellt, was zu einer Erhöhung des Induktivitätsstroms führt. Der Hauptschalter wird ausgeschaltet, wenn der Hauptstrom-Komparator, ICMP die SR-Verriegelung zurücksetzt. Nachdem der obere MOSFET die einzelnen Zyklen ausgeschaltet hat, wird der untere MOSFET eingeschaltet, was dazu führt, dass der Induktivitätsstroms sich solange senkt, bis entweder der Induktivitätsstrom gemäß dem Stromkomparator-IR umkehrt oder der nächste Taktzyklus beginnt.
Die LTC7802 und LTC7802-3.3 verfügen über einen sehr niedrigen Nulllast-Ruhestrom, der die Betriebslaufzeit in batteriebetriebenen Systemen verlängert. Die OPTI-LOOP®-Kompensation ermöglicht die Optimierung des Einschwingverhaltens über eine große Auswahl von Ausgangskapazitäts- und ESR-Werten. Diese Bauteile verfügen über eine Präzisions-Referenz von 0,8 V und Power-Good-Ausgangsanzeigen. Der MODE-Pin wählt zwischen einem Burst-Modus-Betrieb, einem impulsüberspringenden Modus oder einem kontinuierlichen Induktivitäts-Strommodus bei leichten Lasten aus. Darüber hinaus verfügt der LTC7802 und LTC7802-3.3 über einen Frequenzspreizungsbetrieb, der das abgestrahlte und leitungsgeführte Rauschen auf sowohl der Eingangs- als auch Ausgangsversorgung erheblich reduziert und dadurch die Einhaltung der EMI-Standards (elektromagnetische Störung) vereinfacht.
Die LTC7802 UND LTC7802-3.3 Abwärtsregler von Analog Devices Inc. werden in einem kompakten QFN28-Gehäuse von 4 mm x 5 mm angeboten. Das LTC7802-3.3-Gehäuse verfügt über seitenbenetzbare Flanken, die eine automatische optische Inspektion (AOI) ermöglichen.
Merkmale
- Großer Eingangsspannungsbereich von 4,5 V bis 40,0 V
- Betrieb mit niedrigem IQ
- LTC7802: 14 μA (14,0 V bis 3,3 V, Kanal 1 eingeschaltet)
- LTC7802-3.3: 12 μA (14,0 V bis 3,3 V, Kanal 1 eingeschaltet)
- Ausgangsspannung
- 8 V bis 99 % VIN
- Feste Ausgangsspannung von 3,3 V auf Kanal 1 (nur LTC7802-3.3)
- Frequenzspreizungsbetrieb
- RSENSE- oder DCR-Strommessung
- Um 180° phasenverschobener Betrieb zur Reduktion der erforderlichen Eingangskapazität und des durch die Stromversorgung hervorgerufenen Rauschens
- Programmierbarer Festfrequenzbereich von 100 kHz bis 3 MHz
- Phasenstarrer Frequenzbereich von 100 kHz bis 3 MHz
- Wählbarer impulsüberspringender oder Burst Mode®-Dauerbetrieb mit niedriger Welligkeit bei leichten Lasten
- Sehr niedriger Dropout-Betrieb von 99 %
- Power-Good-Ausgangsspannungsüberwachung
- Ausgangsüberspannungsschutz
- Interner LDO versorgt den Gate-Drive von VIN oder EXTVCCC
- Niedriger Abschalt-IQ von 1,5 μA
- Sperrschicht-Betriebstemperaturbereich
- LTC7802E, LTC7802I: -40 °C bis +125 °C
- LTC7802J, LTC7802H: -40 °C bis +150 °C
- Gehäuseoptionen
- LTC7802: QFN28-Gehäuse (4 mm x 5 mm)
- LTC7802-3.3: Seitenbenetzbares QFN28-Gehäuse (4 mm x 5 mm)
Applikationen
- Fahrzeuganwendungen und Transportwesen
- Industrie
- Militär
- Avionik
Blockdiagramm (LTC7802)
Blockdiagramm (LTC7802-3.3)
Typische Applikation (LTC7802)
Typische Applikation (LTC7802-3.3)
