Analog Devices Inc. LTC7063 Halbbrückentreiber

 Die Halbbrückentreiber LTC7063 von Analog Devices Inc.treiben zwei n-Kanal-MOSFETs in einer Halbbrückenkonfiguration mit Versorgungsspannungen von bis zu 140V. Die High-Side- und Low-Side-Treiber können die MOSFETs mit einer anderen Erdungsreferenz ansteuern, da sie transiente Störfestigkeit und Rauschen bieten. Der Einsatz von Hochspannungs-MOSFETs mit großer Gate-Kapazität wird durch die leistungsstarken 1,5-Ω-Pull-up- und 0,8-Ω-Pull-down-MOSFETs ermöglicht. Die LTC7063-Treiber verfügen über einen Pulsbreitenmodulations(PWM)-Eingang mit drei Zuständen sowie über einstellbare Ein- und Ausschaltverzögerungen, einen Durchzündungsschutz und eine Open-Drain-Fehleranzeige. Die LTC7063 Halbbrückentreiber arbeiten im Temperaturbereich von -40°C bis 150°C, haben einen Versorgungsstrom von 400 µA, eine maximale Eingangsspannung von 140V und einen IC-Betriebsspannungsbereich von 6V bis 14V. Diese LTC7063-Treiber eignen sich hervorragend für Stromversorgungssysteme in der Automobil- und Industrietechnik, für Stromversorgungssysteme in der Telekommunikation und für Halb- und Vollbrückenwandler.

Merkmale

  • Einzigartige symmetrische Floating-Gate-Treiberarchitektur
  • Unterschied zwischen Eingangs- und Ausgangsmassen
  • Adaptiver Durchschussschutz
  • Programmierbare Totzeit
  • Dreistufiger PWM-Eingang mit aktiviertem Pin
  • VCC UVLO/Überspannungssperre (OVLO) und potenzialfreie Versorgungs-Unterspannungssperre (UVLO)
  • Ansteuerung für Dual-n-Kanal-MOSFETs
  • Open-Drain-Fehleranzeige
  • Erhältlich im thermisch optimierten 12-poligen MSOP-Gehäuse

Technische Daten

  • IC-Betriebsspannungsbereich: 6 V bis 14 V
  • Gate-Treiber-Spannungsbereich: 4V bis 14V
  • VCC-Versorgungsspannungsbereich: -0,3 V bis 15 V
  • Pull-Down von 0,8 Ω, Pull-Up von 1,5 Ω für das schnelle Ein-/ Ausschalten
  • Versorgungsstrom: 400 µA
  • Maximale Eingangsspannung: 140 V
  • Absolute maximale Spannung: 150 V
  • Sperrschichttemperaturbereich: -40 °C bis +150 °C
  • Lagertemperaturbereich: -65 °C bis +150 °C

Applikationen

  • Automobil- und Industrie-Leistungssysteme
  • Telekommunikations-Leistungssysteme
  • Halbbrücken- und Vollbrückenwandler

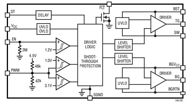
Blockdiagramm

Blockdiagramm - Analog Devices Inc. LTC7063 Halbbrückentreiber

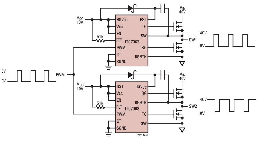
Applikations-Schaltungs-Diagramm

Applikations-Schaltungsdiagramm - Analog Devices Inc. LTC7063 Halbbrückentreiber
Veröffentlichungsdatum: 2023-05-08 | Aktualisiert: 2023-07-17