Analog Devices Inc. LTC4381 eFuses mit niedrigem Ruhestrom
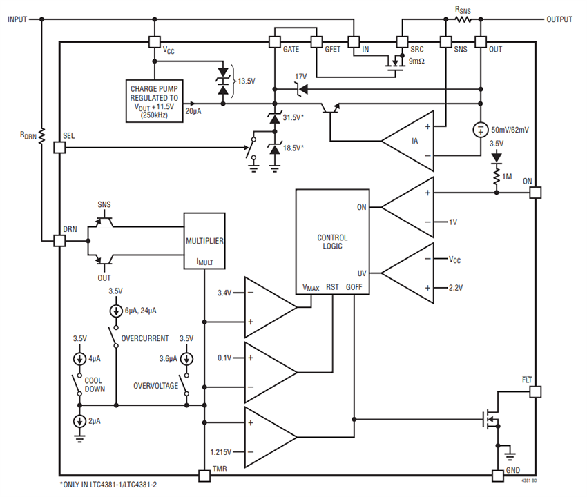
Analog Devices Inc. LTC4381 eFuses mit niedrigem Ruhestrom sind eine integrierte GLösung mit einem internen 9 m Ω N-Kanal-MOSFET. Der Überspannungsschutz erfolgt durch Begrenzung der internen 9mΩ N-Kanal-MOSFET-Gatespannung, um die Ausgangsspannung bei Überspannungsereignissen wie z. B. Lastabwürfen in Fahrzeugen auf einen sicheren Wert zu begrenzen. Der sichere Betriebsbereich des MOSFETs ist produktionsgeprüft und für die Beanspruchung bei Hochspannungstransienten garantiert. Die festen Ausgangsklemmpannungen sind für 12V- und 24V/28V-Systeme wählbar. Für Systeme mit einer Spannung von bis zu 80 V sind die einstellbaren Klemmenversionen zu verwenden.Ein Überstromschutz ist ebenfalls vorhanden. Ein interner Multiplikator erzeugt einen TMR-Pin-Strom, der proportional zu VDS und ID ist, so dass die Betriebszeit sowohl bei Überstrom als auch bei Überspannung entsprechend der MOSFET-Belastung begrenzt wird. Der GATE-Pin kann Back-to-Back-MOSFETs für den Eingangsverpolungsschutz ansteuern, wodurch der Spannungsabfall und die Verlustleistung einer Schottky-Dioden-Lösung vermieden werden. Der niedrige Betriebsstrom von 6 μA ermöglicht den Einsatz in ständig eingeschalteten und batteriebetriebenen Anwendungen.
Die LTC4381 eFuses mit niedrigem Ruhestrom von Analog Devices sind in einem 32-Pin DFN (7 mm × 5 mm) Kunststoffgehäuse erhältlich und arbeiten in einem Temperaturbereich von -40 ° bis +125 °C.
Merkmale
- Hält Überspannungen von bis zu 100 V stand
- Interner 9 mΩ N-Kanal MOSFET
- Garantierter sicherer Wirkbereich von 20 ms bei 70 V, 1 A
- 6 µA Betrieb mit niedrigem Ruhestrom
- Wird bei Automotive-Kaltstartbedingungen betrieben
- Großer Betriebsspannungsbereich von 4 V bis 72 V
- Kein TVS-Eingang erforderlich
- Überstromschutz
- Wählbare interne 28,5 V/47 V oder einstellbare Ausgangs-Klemmspannung
- Eingangsverpolungsschutz von -60 V
- Einstellbarer Einschalt-Schwellenwert
- Einstellbarer Fehlertimer mit MOSFET-Belastungsbeschleunigung
- Latchoff- und Wiederholungsoptionen
- Tastverhältnis mit geringer Wiederholung während Fehlern
- 32-Pin DFN (7 mm × 5 mm) Gehäuse
Applikationen
- 12 V, 24 V, und 48 V Automotive-Systeme
- Überspannungsschutz in Avionik/Industrie
- Hot Swap/Live-Einbau
- High-Side-Schalter für batteriebetriebene Systeme
- Automotive-Lastabwurfschutz
Typische Applikation
Blockdiagramm
