Analog Devices Inc. LTC4372/LTC4373 Ideal-Dioden-Controller mit niedrigem IQ
Die LTC4372/LTC4373 Ideal-Dioden-Controller mit niedrigem IQ von Analog Devices Inc. sind für die Ansteuerung eines externen n-Kanal-MOSFETs als Ersatz für eine Schottky-Diode ausgelegt. Im Vergleich zu Schottky-Dioden steuern diese Bauelemente den Durchlass-Spannungsabfall über einen MOSFET, um eine verlustärmere Stromabgabe von einem Pfad zum anderen zu gewährleisten, selbst bei geringer Last.Die LTC4372 und LTC4373 verfügen über einen niedrigen Betriebsstrom von 5 µA und einen niedrigen Abschaltstrom von 0,5 µA. Dies erhöht den Wirkungsgrad in Applikationen, bei denen die Ideal-Diode für zwischengeschaltete Lasten oder immer auf Standby-Kanälen verwendet wird, wodurch sich der LTC4372 und LTC4373 für batteriebetriebene Applikationen in tragbaren Messgeräten, Fahrzeuganwendungen und erneuerbaren Energiefeldern eignen. Darüber hinaus können DIE LTC4372 UND LTC4373 Back-to-back-n-Kanal-MOSFETs für die Einschaltstromsteuerung und Lastschaltung gesteuert werden.Der LTC4372 verfügt über einen Abschalteingang und einen Pull-up-Ausgang von 2 µA, wodurch die Notwendigkeit für einen hohen Widerstand zum Abschalten des Bauteils entfällt. Anstelle des Abschalteingangs und des Pull-up-Ausgangs bietet der LTC4373 einen Unterspannungseingang und -Ausgang für die Überwachung einer externen Spannung, was die Notwendigkeit für einen benachbarten Wächter eliminiert.
Die LTC4372 und LTC4373 Ideal-Dioden-Controller von Analog Devices Inc. werden in 8-Pin-MSOP- UND DFN-Gehäusen angeboten.
Merkmale
- Reduziert die Verlustleistung durch Ersatz einer Leistungs-Schottky-Diode
- Steuert Back-to-Back-MOSFETs für die Einschaltstromsteuerung und Lastschaltung an
- Niedriger Ruhestrom (IQ)
- Betrieb: 5 µA
- Abschaltung: 0,5 µA
- Großer Betriebsspannungsbereich: 2,5 V bis 80 V
- Externer High-Side-n-Kanal-MOSFET-Antrieb
- Versorgungs-Verpolungsschutz: -28 V
- Schnelle Rückstrom-Abschaltung: 1,5 µs
- Umgebungsbetriebstemperaturbereich (Tamb)
- LTC4372C, LTC4373C: 0 °C bis +70 °C
- LTC4372I, LTC4373I: -40 °C bis +85 °C
- LTC4372H, LTC4373H: -40 °C bis +125 °C
- MSOP-8- und DFN-8-Gehäuseoptionen
Applikationen
- Automotive-Batterieschutz
- Ausfallsichere Netzteile
- Tragbare Messgeräte
- Solarbetriebene Systeme
- Energy Harvesting-Applikationen
- Versorgungsunterbrechung
Videos
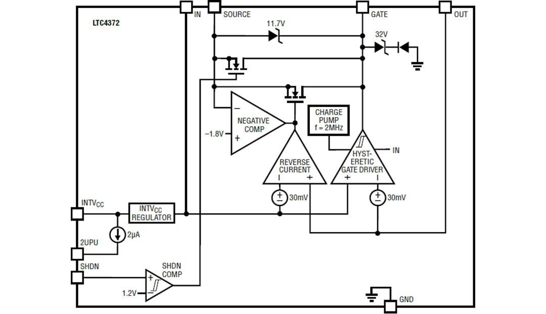
Blockdiagramm (LTC4372)
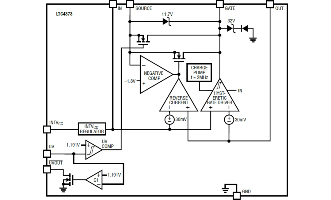
Blockdiagramm (LTC4373)
Typische Applikations-Schaltung
Pin-Konfiguration
Veröffentlichungsdatum: 2020-11-23
| Aktualisiert: 2024-12-04
