Analog Devices Inc. LTC4291/LTC4292 PoE-PSE-Controller mit vier Anschlüssen

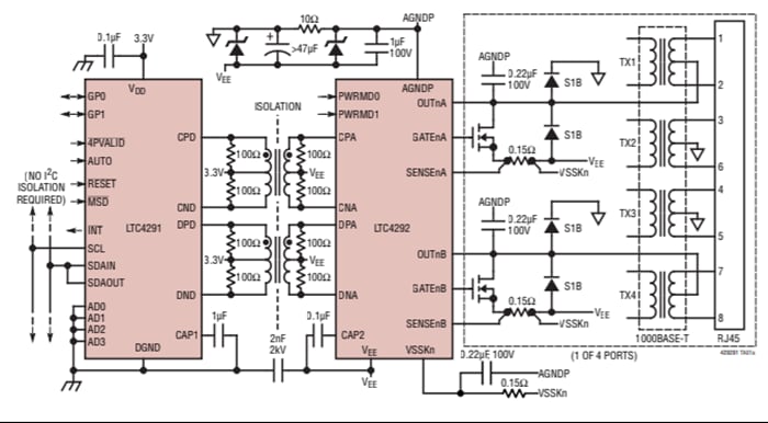
Die LTC4291/LTC®4292 Chipsätze von Analog Devices umfassen isolierte Energieversorger-Controller (PSE) mit vier Anschlüssen, die für den Einsatz in IEEE 802.3bt (PoE++) Power-over-Ethernet-Systemen (PoE) ausgelegt sind. Die LTC4291/LTC4292 Controller bieten vier unabhängige PSE-Anschlüsse, die aus jeweils zwei Kanälen bestehen und vollständige Konformität mit der nächsten Generation von IEEE 802.3bt Powered-Devices (PD) gewährleisten. Die LTC4291-Baureihe ist mit einer digitalen Schnittstelle zum PSE-Host ausgestattet, während die LTC4292-Baureihe eine Ethernet-Hochspannungs-Schnittstelle enthält. Die beiden ICs kommunizieren über einen Ethernet-Transformator. Das Transformator-isolierte Kommunikationsprotokoll ersetzt bis zu sechs Optokoppler und eine komplexe isolierte 3,3V-Versorgung, die in herkömmlichen Designs verwendet wird.

Die LTC4291/LTC4292 Bauteile arbeiten nahtlos mit konformen 802.3bt PD-Controllern. Die LTC4292/LTC4291 PoE-PSE-Controller liefern eine extrem niedrige Wärmedissipation durch die Verwendung von externen MOSFETs mit niedrigem RDS(ON) und einem Messwiderstand von 0,15 Ω pro Leistungskanal. Die PD-Erkennung erfolgt mit einem Mehrpunkt-Spannungs- und Stromerkennungs-Mechanismus, um die beste Immunität gegen falsche PD-Erkennung zu gewährleisten. Mit den LTC4291/LTC4292 PoE-PSE-Controllern kann eine Leistung von bis zu 71,3 W zu PDs mit Einzelsignatur und Doppelsignatur erzielt werden.

Merkmale

  • Vier PSE-Anschlüsse
    • Zwei Leistungskanäle pro Anschluss
  • Vollständig IEEE803.3bt-konformer PSE Typ 3 und Typ 4
    • Kompatible Unterstützung für PDEs vom Typ 1, 2, 3 und 4
  • Geringe Pfad-Verlustleistung pro Kanal
    • 150 mΩ Messwiderstand
    • MOSFET-RDS(ON) von 30 mΩ oder weniger
  • Chipsatz bietet elektrische Isolierung
    • Eliminiert Optokoppler und isolierte 3,3V-Versorgung
  • Mehrpunkt-PD-Erkennung mit sehr hoher Zuverlässigkeit
    • Verbindungstest unterscheidet PDs mit Einzelsignatur und mit Doppelsignatur
  • Kontinuierliche, dedizierte Anschluss- und Stromüberwachung pro Anschluss
    • Leistungsüberwachung pro Anschluss
  • IC-kompatible serielle Schnittstelle mit 1 MHz
  • Pin- oder I2C-programmierbare PD-Leistung bis zu 71,3 W
  • Erhältlich in einem 40-Pin-Gehäuse (LTC4292) von 4 mm x 4 mm
  • 24-Pin-QFN-Gehäuse (LTC4291) von 4 mm x 4 mm

Applikationen

  • PoE-PSE-Schalter/Router
  • PoE-PSE-Midspans

Typische Applikationen - Diagramm

Analog Devices Inc. LTC4291/LTC4292 PoE-PSE-Controller mit vier Anschlüssen
Veröffentlichungsdatum: 2018-08-27 | Aktualisiert: 2025-03-25