Analog Devices Inc. LTC4124 Drahtloses 100-mA-Li-Ion-Ladegerät
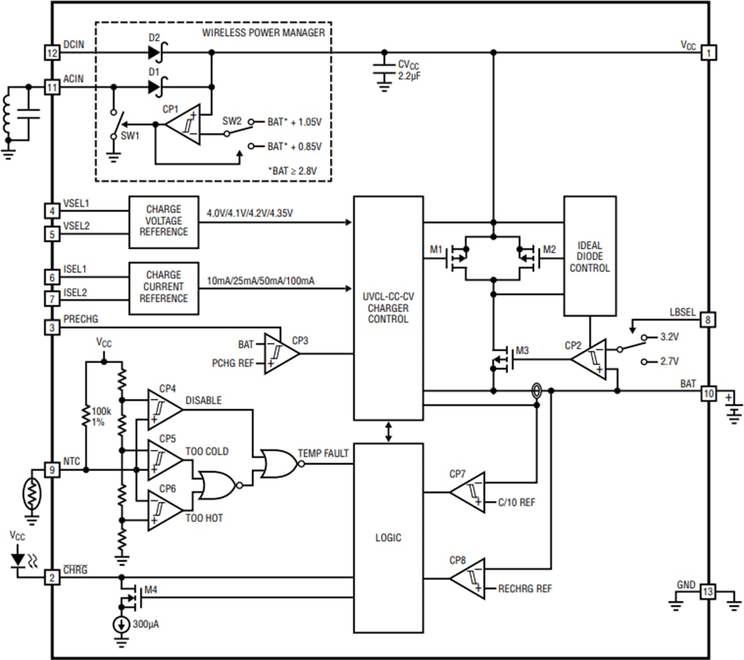
Das Analog Devices Inc. LTC4124 drahtlose 100-mA-Li-Ion-Ladegerät ist eine Einzelchip-Funkleistungsempfänger-, vollausgestattete lineare Ladegerät- und Ideal-Dioden-PowerPath™-Controllerlösung. Das LTC4124 verfügt über einen Pin-wählbaren Ladestrom (bis zu 100 mA) und eine Ladespannung, die eine Vielseitigkeit gewährleisten und gleichzeitig die Anzahl der erforderlichen externen Komponenten reduzieren. Das kabellose Laden mit dem LTC4124 ermöglicht das Laden von Bauteilen, die mit Gehäusen abgedichtet sind und macht sperrige Steckverbinder in Applikationen mit beschränktem Platzangebot überflüssig. Die Eliminierung von ungeschützten leitenden Steckverbindern sorgt zudem für robuste Bauteile und gewährleistet eine problemlose Endnutzererfahrung.Das LTC4124 enthält einen NTC-Eingang für ein sicheres temperaturüberwachtes Laden und eine Unterbrechungsfunktion bei niedrigem Batteriestand verhindert Schäden an der Batterie, die aufgrund von Überladen auftreten können.
Aufgrund des kompakten LQFN-Gehäuse (Quad Flat No-leads) von 2 mm x 2 mm und der minimalen Anzahl externer Komponenten eignet sich das LTC4124 hervorragend für stromsparende tragbare Applikationen, bei denen eine kleine Lösungsgröße erforderlich ist.
Merkmale
- Vollständiger Funkleistungsempfänger-, Li-Ion-Ladegerät- und PowerPath™-Controller
- Drahtlose Eingangsleistungssteuerung und -gleichrichtung
- Breitband-Funkleistungsfrequenz: DC bis >10 MHz
- Pin-wählbarer Ladestrom: - 10 mA/25 mA/50 mA/100 mA
- Pin-wählbare Ladespannung: 4,0 V/4,1 V/4,2 V/4,35 V
- Pin-wählbare Unterbrechung bie niedrigem Batteriestand: 2,7 V/3,2 V
- Null-Batteriedrainstrom im Unterbrechungs-/Transportmodus
- Pin-wählbare Freigabe für niedrigen Batterie-Vorladestrom
- NTC-Eingang für temperaturüberwachtes Laden
- Sicherheitsladeabbruch-Timer
- Winzige Gesamtlösungsgröße mit wenigen externen Komponenten
- Kleines thermisch verbessertes LQFN-12-Gehäuse
- Gehäuseabmessungen: 2 mm × 2 mm
- RoHS- und WEEE-konform
Applikationen
- Drahtlose Sensoren für Applikationen im Medizinbereich
- Militär-Wearables
- Drahtlose High-End-Headsets
- Streaming-Headsets mit Bluetooth-Konnektivität
- Virtual-Reality-Headsets
- High-End-Fernbedienung
- IoT-Geräte
Weitere Ressourcen
Vollständige und effiziente kabellose Ladelösung von 100 mA mit einer optimalen Leistungsübertragung und Sicherheitsfunktionen
Der LTC4124 ist ein leistungsstarker drahtloser 100-mA-Li-Ion-Ladegerät-Empfänger, der eine kompakte Lösung mit wenigen externen Komponenten bietet. Zusammen mit dem LTC4125 entsteht eine sichere und effiziente drahtloses Ladeumgebung.
Blockdiagramm
Typische Applikations-Schaltung
Gehäuse-Diagramm
