Analog Devices Inc. LTC388x Abwärtsregler
Analog Devices Inc. LTC388x Abwärts-Controller sind duale synchrone PolyPhase-DC/DC-Abwärtsschaltregler-Controller. Die LTC388x Bauteile verfügen über eine I2C-basierte PMBus-konforme serielle Schnittstelle. Diese Controller besitzen eine Konstantfrequenz, Strommodusarchitektur mit Hochspannungs-Eingangs- und -Ausgangsfähigkeit. Die Bauteile verfügen über eine programmierbare Loop-Kompensation und werden vom LTpowerPlay™ Software Development Tool mit einer grafischen Benutzeroberfläche (GUI) unterstützt.Merkmale
- PMBus/I2-konforme serielle Schnittstelle
- Telemetrie-Auslesung umfasst VIN, IIN, VOUT, IOUT, Temperatur und Fehler
- Programmierbare Spannung, Strombegrenzung, Digitaler Soft-Start/Stop, Sequenzierung, Begrenzung, OV/UV/OC, Frequenz und Steuerungs-Loop-Kompensation
- Ausgabefehler von weniger als ±0,5 % Übertemperatur
- Integrierte 16-Bit-ADC und 12-Bit-DAC
- Integrierte High-Side-Strommessverstärker
- Interner EEPROM mit ECC und Fehlerprotokollierung
- Integrierter n-Kanal-MOSFET-Gate-Treiber
- Energieumwandlung
Breiter VIN-Bereich: 5 V bis 60 V - VOUT0 , VOUT1 Bereich: 1 V bis 40 V
- Analoge Strommodussteuerung
- Präzise PolyPhase® Stromteilung für bis zu 6 Phasen (85 kHz bis 500 kHz)
- Erhältlich in einem 52-poligen QFN-Gehäuse (7×8 mm)
Applikationen
- Telekommunikations-, Datenkommunikations- und Speichersysteme
- Industrie- und Point-of-Load-Applikationen
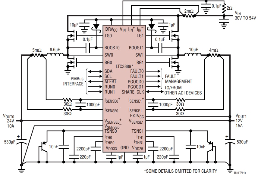
TYPISCHE APPLIKATION
Veröffentlichungsdatum: 2018-12-11
| Aktualisiert: 2023-06-06
