Analog Devices Inc. LTC3307A/B Silent Switcher™-Abwärtswandler

Der Analog Devices Inc. LTC3307A/B Silent Switcher™-Abwärtswandler ist ein sehr kleiner, rauscharmer, monolithischer, synchroner 3-A-DC/DC-Abwärtswandler mit hohem Wirkungsgrad, der mit einer Eingangsversorgung von 2,25 V bis 5,5 V betrieben wird. Mit konstanter Frequenz, Spitzenstrommodussteuerung bei Schaltfrequenzen von bis zu 3 MHz und einer minimalen Einschaltdauer von nur 22 ns erzielt der LTC3307A/B ein schnelles Einschwingverhalten mit kleinen externen Komponenten. Die Silent-Switcher-Architektur reduziert außerdem EMI-Emissionen. 

Merkmale

  • Hoher Wirkungsgrad mit 8-mΩ-NMOS und 31-mΩ-PMOS
  • Programmierbare Frequenz von bis zu 3 MHz
    • Winzige Induktivität und Kondensatoren
  • Stromspitzensteuerungsmodus
    • Mindesteinschaltzeit: 22 ns
    • Große Bandbreite, schnelles Einschwingverhalten
  • Silent Switcher® Architektur
    • Extrem niedrige EMI-Emissionen
  • Burst-Mode-Betrieb mit geringer Welligkeit mit IQ von 40 µA
  • Toleriert sicher eine Induktivitätssättigung bei Überlast
  • VIN-Bereich: 2,25 V bis 5,5 V
  • VOUT-Bereich: 0,5 V bis VIN
  • VOUT-Genauigkeit: ±1 % Übertemperaturbereich
  • Präzisionsfreigabe-Schwellenwerte von 400 mV
  • Abschaltstrom: 1 µA
  • Interne Kompensation und Soft-Start
  • Power-Good-Ausgangsleistung
  • Thermisch verbessertes LQFN-Gehäuse von 2 mm x 2 mm

Applikationen

  • Optische Netzwerke, Server und Telekommunikation
  • Automotive, Industrie und Kommunikationen
  • Verteilte DC-Leistungssysteme (POL)
  • FPGA-, ASIC-, µP-Core-Versorgungen

Typische Applikations-Schaltung

Applikations-Schaltungsdiagramm - Analog Devices Inc. LTC3307A/B Silent Switcher™-Abwärtswandler

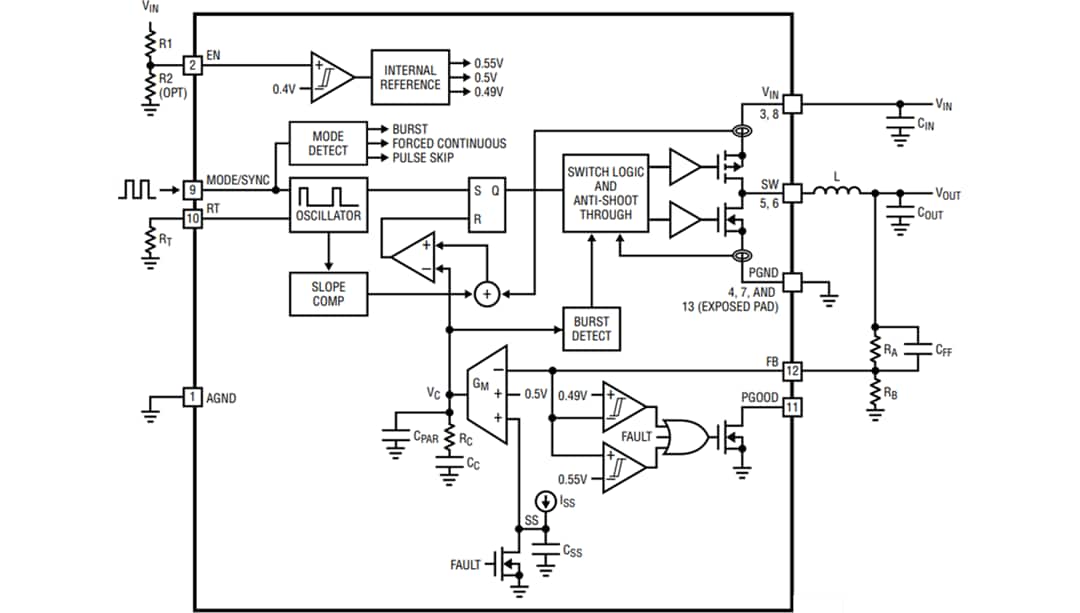
Blockdiagramm

Blockdiagramm - Analog Devices Inc. LTC3307A/B Silent Switcher™-Abwärtswandler
Veröffentlichungsdatum: 2019-10-09 | Aktualisiert: 2024-03-07