Analog Devices Inc. LT8638S Synchroner Silent Switcher® 2 Abwärtswandler
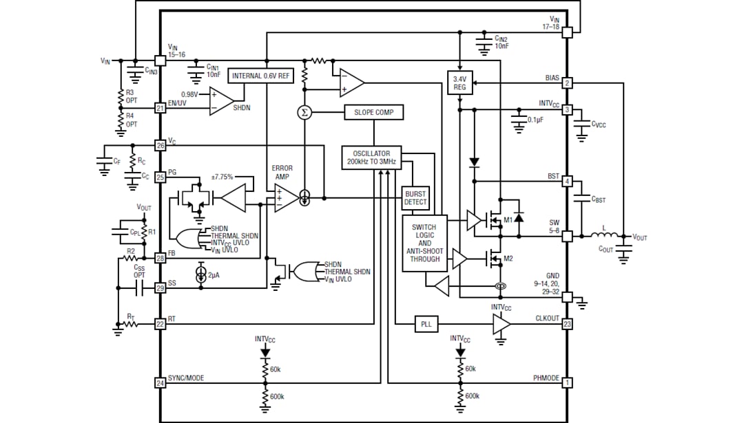
Der synchrone Silent Switcher® 2 Abwärtswandler LT8638S von Analog Devices Inc. ist ein monolithischer Strommodus-DC/DC-Abwärtswandler mit konstanter Frequenz, der auf der Silent Switcher-Technologie der zweiten Generation basiert. Diese Technologie reduziert EMI-Emissionen und bietet gleichzeitig einen hohen Wirkungsgrad bei hohen Schaltfrequenzen. Der LT8638S verfügt über integrierte Eingangskondensatoren zur Optimierung aller schnellen Stromschleifen im Inneren und zur Maximierung der EMI-Leistung durch Reduzierung der Layout-Empfindlichkeit. Diese Leistung macht den LT8648S ideal für rauschempfindliche Applikationen und Umgebungen.Der LT8638S bietet schnelle, saubere und überschwingungsarme Schaltflanken, die einen Betrieb mit hohem Wirkungsgrad auch bei hohen Schaltfrequenzen ermöglichen. Die Spitzenstrommodussteuerung mit einer minimalen Einschaltdauer von 25 ns ermöglicht hohe Untersetzungsverhältnisse bei hohen Schaltfrequenzen. Eine externe Kompensation über den VC-Pin ermöglicht ein schnelles Einschwingverhalten. Der PolyPhase®-Betrieb ermöglicht den Betrieb mehrerer LT8638S Regler mit einer verschachtelten Phasenverschiebung, um mehr Ausgangsstrom zu bieten.
Der Burst-Modus-Betrieb des LT8638S ermöglicht einen niedrigen Standby-Stromverbrauch. Ein erzwungener ununterbrochener Modus kann Frequenzoberschwingungen über den gesamten Ausgangslastbereich steuern oder einen Frequenzspreizungsbetrieb kann die EMI-Emissionen weiter reduzieren. Auf den Soft-Start- und Tracking-Funktionsumfang wird über den SS-Pin zugegriffen. Über den EN/UV-Pin kann ein genauer UVLO-Eingangsspannungs-Schwellenwert eingestellt werden.
Der LT8638S ist speziell zur Reduzierung von EMI-Emissionen und zur Maximierung des Wirkungsgrads beim Schalten bei hohen Frequenzen ausgelegt. Für eine optimale Leistung sollten die LT8638S mehrere VIN-Bypass-Kondensatoren verwenden.
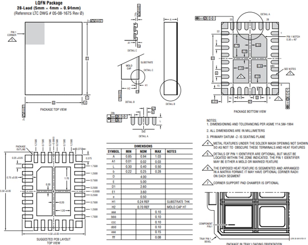
Der LT8638S Silent Switcher 2 von Analog Devices Inc. wird in einem LQFN28-Gehäuse von 5 mm x 4 mm angeboten und ist RoHS-konform.
Merkmale
- Silent Switcher 2 Architektur
- Extrem niedrige EMI-Emissionen auf jeder PCB
- Eliminiert PCB-Layout-Empfindlichkeit
- Interne Bypass-Kondensatoren reduzieren abgestrahlte EMI
- Optionale Frequenzspreizungsmodulation
- Hoher Wirkungsgrad bei hoher Frequenz
- Bis zu 96 % Wirkungsgrad bei 1 MHz, 12 VIN bis 5 VOUT
- Bis zu 94 % Wirkungsgrad bei 2 MHz, 12 VIN bis 5 VOUT
- Großer Eingangsspannungsbereich: 2,8 V bis 42,0 V
- Maximaler Dauerausgangsstrom: 10 A
- Transienter Spitzenausgang: 12 A
- Präzisionsreferenz: ±1 % über Temperatur
- Schnelles Einschwingverhalten mit externer Kompensation
- Betrieb im Burst Mode® mit extrem niedrigem Ruhestrom
- Schnelle Mindest-Einschaltzeit: 25 ns
- PolyPhase-Betrieb bis zu 12 Phasen
- Geringer Dropout unter allen Bedingungen: 45 mV bei 1 A
- Einstellbar und synchronisierbar: 200 kHz bis 3 MHz
- Ausgangs-Soft-Start und -Power-Good
- Toleriert sicher einen hohen Sperrstrom
- LQFN28-Gehäuse von 5 mm x 4 mm x 0,94 mm
- RoHS-konform
Applikationen
- Industrienetzteile
- Universal-Abwärtswandler
Typische Applikations-Schaltung
Blockdiagramm
Gehäuseabmessungen
