Analog Devices Inc. LT8615 Monolithische Abwärts-Schaltregler
Die monolithischen Abwärtsschaltregler der Baureihe LT8615 von Analog Devices Inc. sind kompakte, synchrone Regler mit hohem Wirkungsgrad und einem Silent-Switcher-® -Antriebsstrang für extrem niedrige EMI-Emissionen. Der extrem niedrige 2,5-µA-Ruhestrom dieser Regler im Burst-Mode-Betrieb ermöglicht einen hohen Wirkungsgrad bis hinab zu niedrigen Lastströmen bei gleichzeitiger Aufrechterhaltung der Ausgangswelligkeit unter 10 mVP-P. LT8615 Regler verfügen über eine schnelle Mindest-Einschaltzeit von 40 ns, eine optionale Frequenzspreizungsmodulation, einen genauen 1 V Freigabe-Pin-Schwellenwert und mit 125 mV einen sehr niedrigen Dropout bei 1 A. Diese Regler sind in einem seitenbenetzbaren 3 mm x 3 mm QFN-Gehäuse verfügbar. Die LT8615 Regler werden in Abwärts-, Industrieversorgungs- und Fahrzeuganwendungen mit niedriger EMI verwendet.Merkmale
- Großer Eingangsspannungsbereich: 3 V bis 42 V
- Betrieb im Burst-Mode® mit extrem niedrigem Ruhestrom:
- 2,5 μA IQ -Regelung von 12 VIN bis 3,3 VOUT
- Ausgangswelligkeit: 10 mVP-P
- Silent-Switcher-® -Antriebsstrang für extrem niedrige EMI-Emissionen
- Wirkungsgrad von bis zu 93 % bei 2 MHz, 12 VIN bis 5 VOUT
- 40 ns schnelle Mindesinschaltzeitte
- Mit 125 mV sehr niedriger Dropout bei 1 A
- 400 kHz bis 2,5 MHz einstellbar und synchronisierbar
- Optionale Frequenzspreizungsmodulation
- Festfrequenz-Spitzenstrombetrieb
- Genauer 1 V-Freigabe-Pin-Schwellwert
- Ausgangs-Softstart und Führungsfolge
- Kleines seitenbenetzbares QFN-Gehäuse (3 mm x 3 mm)
- Abstand zwischen Hoch- und Niederspannungs-Pins
- AEC-Q100-qualifiziert für Fahrzeuganwendungen
Applikationen
- Abwärtswandler mit niedriger EMI
- Industrienetzteile
- Kfz-Anforderungen
Typisches Applikationsdiagramm
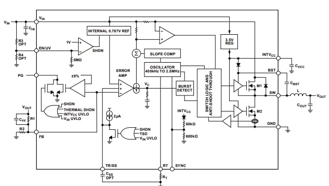
Blockdiagramm
Veröffentlichungsdatum: 2025-01-28
| Aktualisiert: 2025-06-03
