Analog Devices Inc. LT8418 Halbbrücken-GaN-Treiber
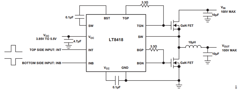
Der Analog Devices Inc. LT8418 Halbbrücken-GaN-Treiber ist ein 100-V-Bauteil mit integrierten oberen und unteren Treiberstufen, Treiber-Logiksteuerung und Schutzfunktionen. Der Treiber kann in synchrone Halbbrücken-, Vollbrücken-Topologien oder Abwärts-, Aufwärts- und Abwärts-Aufwärts-Topologien konfiguriert werden. Der LT8418 bietet eine starke Stromquellen-/Senkenfähigkeit mit Pull-up-Widerstand von 0,6 Ω und Pull-down-Widerstand von 0,2 Ω. Außerdem verfügt der Treiber über einen integrierten Smart-Bootstrap-Schalter zur Erzeugung einer ausgeglichenen Bootstrap-Spannung von VCC mit einer minimalen Dropout-Spannung.Der LT8418 bietet geteilte Gate-Treiber zur Anpassung der Einschalt- und Ausschalt-Anstiegsraten der GaN-FETs, um Überschwingen zu unterdrücken und die EMI-Leistung zu optimieren. Alle Treiberein-/ausgänge verfügen über einen standardmäßigen Niederzustand, um ein falsches Einschalten der GaN-FETs zu verhindern. Die Eingänge des LT8418, INT und INB sind unabhängig und TTL-Logikschaltungs-kompatibel. Der Treiber arbeitet mit einer schnellen Laufzeitverzögerung von 10 ns und hält eine ausgezeichnete Verzögerungsanpassung von 1,5 ns zwischen den oberen und unteren Kanälen aufrecht, wodurch er sich für Hochfrequenz-DC/DC-Wandler, Motortreiber und Audioverstärker der Klasse D eignet. Darüber hinaus verwendet der LT8418 ein kompaktes WLCSP-Gehäuse zur Reduzierung der parasitären Induktivität und ermöglicht dadurch einen breiten Einsatz in Applikationen mit hoher Leistungsfähigkeit und hoher Leistungsdichte.
Merkmale
- Halbbrücken-Gate-Treiber für GaN-FETs
- Pull-up-Widerstand am oberen Gate-Treiber von 0,6 Ω
- Pull-down-Widerstand am unteren Gate-Treiber: 0,2 Ω
- Spitzenstromquelle von 4 A, Spitzensenkenstrombelastbarkeit von 8 A
- Integrierter Smart-Bootstrap-Schalter
- Geteilter Gate-Treiber zur Anpassung der Einschalt-/Ausschaltstärke
- Standardmäßiger niedriger Zustand für alle Treibereingänge und -ausgänge
- Maximale Nennspannung von 15 V bei INT- und INB-Eingängen
- Unabhängige INT-, INB-Eingänge mit TTL-Logikschaltungs-kompatibel
- Schnelle typische Laufzeitverzögerung von 10 ns
- Typische Laufzeitverzögerungsanpassung: 1,5 ns
- Symmetrische Treiber-Versorgungsspannung von 3,85 V bis 5,5 V (VBST ≈ VCC)
- Unterspannungs- und Überspannungssperre
- Kleines 12-Ball-WLCSP-Gehäuse
- RoHS-konform
Applikationen
- Hochfrequenz-DC/DC-Schaltleistungswandler
- Halbbrücken-, Vollbrücken- und Push-Pull-Wandler
- Rechenzentrums-Netzteile
- Motortreiber und Audioverstärker der Klasse D
- Verbraucher
- Industrie
- Automobil-Applikationen
Typische Applikation
Blockdiagramm
