Analog Devices Inc. LT8342 Synchrone Aufwärtswandler
Die synchronen Aufwärtswandler LT8342 von Analog Devices verfügen über eine Silent Switcher™-Architektur. Diese Bauteile enthalten eine optionale Frequenzspreizungsmodulation zur Reduzierung von EMI-Emissionen (elektromagnetische Störungen) und liefern gleichzeitig einen hohen Wirkungsgrad bei hohen Schaltfrequenzen. Ausgangskurzschlussschutz und Einschaltstromreduzierung sind optional. Der große Eingangs-/Ausgangsspannungsbereich, der niedrigeVIN-Pin-Ruhestrom im Burst-Mode-Betrieb und das Tastverhältnis von 100 % für den synchronen MOSFET im Durchgangsbetrieb (VIN ≥ VOUT) machen den LT8342 ideal für Universal-Aufwärts- und Fahrzeug-Vorverstärkungsapplikationen.Zur Reduzierung desVOUT-Ruhestroms in der Rückkopplungsschleife können über einen optionalen internen Widerstandsteiler (≥10 mΩ) und zwei Pins 21 Ausgangsspannungspegel gewählt werden. Der LT8342 von Analog Devices enthält 40 V, 9 A Leistungsschalter, die mit einer Schaltfrequenz betrieben werden, die zwischen 300 kHz und 3 MHz programmierbar und mit einem externen Taktgeber synchronisierbar ist. Der LT8342 verfügt über einen programmierbaren Ausgangs-Soft-Start, eine Ausgangs-Power-Good-Flag und eine Ausgangsüberspannungssperre.
Merkmale
- Silent Switcher-Architektur
- Extrem niedrige EMI-Emissionen
- Optionale Frequenzspreizungsmodulation
- Integrierte 40 V, 9 A Leistungsschalter
- Ausgangskurzschlusssicherung/Einschaltstromreduzierung
- Großer Eingangsspannungsbereich: 2,8 V bis 40 V
- Programmierbare Ausgangsspannung von bis zu 36 V
- Über zwei optionale Pins wählbare 21 Ausgangsspannungen
- NiedrigerVIN-Pin-Ruhestrom
- 350 nA im Abschaltmodus; 9 μA im Burst-Modus; 12 μA im PassThru™ (VIN ≥ VOUT)
- 100 % Tastverhältniskapazität
- Einstellbar und synchronisierbar: 300 kHz bis 3 MHz
- Pulse-Skipping oder Burst-Modus bei geringer Last
- Ausgangs-Soft-Start und Power-Good-Überwachung
- Kleines 24-poliges LQFN-Gehäuse (4 mm × 4 mm)
Applikationen
- Automotive- und Industrie-Netzteile
- Mehrzweck-Aufwärtswandler
Videos
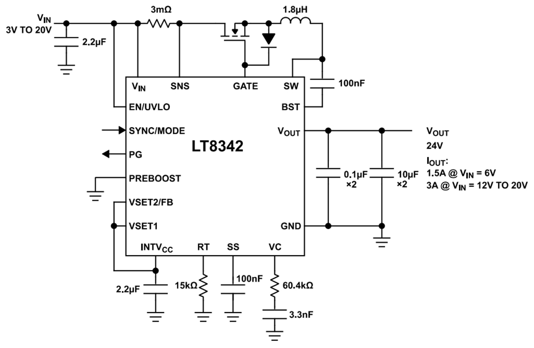
Typische Applikation
Veröffentlichungsdatum: 2024-08-08
| Aktualisiert: 2025-04-01
