Analog Devices Inc. LT8333 Strommodus-DC/DC-Wandler

Der LT8333 Current-Mode-DC-DC-Wandler von Analog Devices Inc. enthält einen 40V-3A-Leistungsschalter und arbeitet mit einem Eingang von 2,8 V bis 40 V. Dieses Bauteil verfügt über eine einzigartige Einzel-Feedback-Pin-Architektur, die Aufwärts-, SEPIC- oder invertierende Konfigurationen ermöglicht. Beim Betrieb im Burst Mode® wird ein Ruhestrom von nur 9 µA verbraucht, um bei sehr niedrigem Ausgangsstrom einen hohen Wirkungsgrad zu erzielen, wobei die typische Ausgangswelligkeit unter 15 mV bleibt.

Der LT8333 wird über einen Eingangsbereich von 2,8 V bis 40 V betrieben und eignet sich für Fahrzeuganwendungen, Telekommunikations- und Industrieapplikationen. Der Wandler bietet mit der SSFM-Option einen einstellbaren und synchronisierbaren Betrieb von 300 kHz bis 2 MHz. Der LT8333 verfügt über weitere Funktionen wie einen programmierbaren Soft-Start, einen Bias-Pin und eine Eingangsunterspannungsabschaltung. Das Bauteil kann einen niedrigen Ruhestrom von bis zu 9 μA im Burst-Mode und 1 μA im Abschaltmodus aufweisen, wodurch es sich hervorragend für batteriebetriebene Systeme eignet.

Der Current-Mode-DC-DC-Wandler LT8333 von Analog Devices Inc. ist in einem thermisch optimierten 3 mm x 3 mm großen Dual Flat No-Leads (DFN)-Gehäuse mit einem Sperrschichttemperaturbereich von -40 °C bis +150 °C erhältlich.

Merkmale

  • Großer Eingangsspannungsbereich von 2,8 V bis 40 V
  • Extrem niedriger Ruhestrom und geringe Welligkeit
  • Burst-Mode-Betrieb: IQ = 9 μA
  • 3 A, 40 V Leistungsschalter
  • Programmierung der positiven oder negativen Ausgangsspannung mit einem einzigen Feedback-Pin
  • Programmierbarer Frequenzbereich von 300 kHz bis 2 MHz
  • Möglichkeit der Synchronisation mit externem Taktgeber
  • Frequenzspreizungsmodulation für niedrige EMI
  • Bias-Pin für einen höheren Wirkungsgrad
  • Programmierbare Unterspannungssperre (UVLO)
  • Überstrom- und Übertemperaturschutz
  • Thermisch verbessertes DFN-10-Gehäuse mit einer Größe von 3 mm x 3 mm

Applikationen

  • Industrie und Automotive
  • Medizinische Diagnosegeräte
  • Telekommunikation
  • Tragbare Elektronik

Typische Applikations-Schaltung

Applikations-Schaltungsdiagramm - Analog Devices Inc. LT8333 Strommodus-DC/DC-Wandler

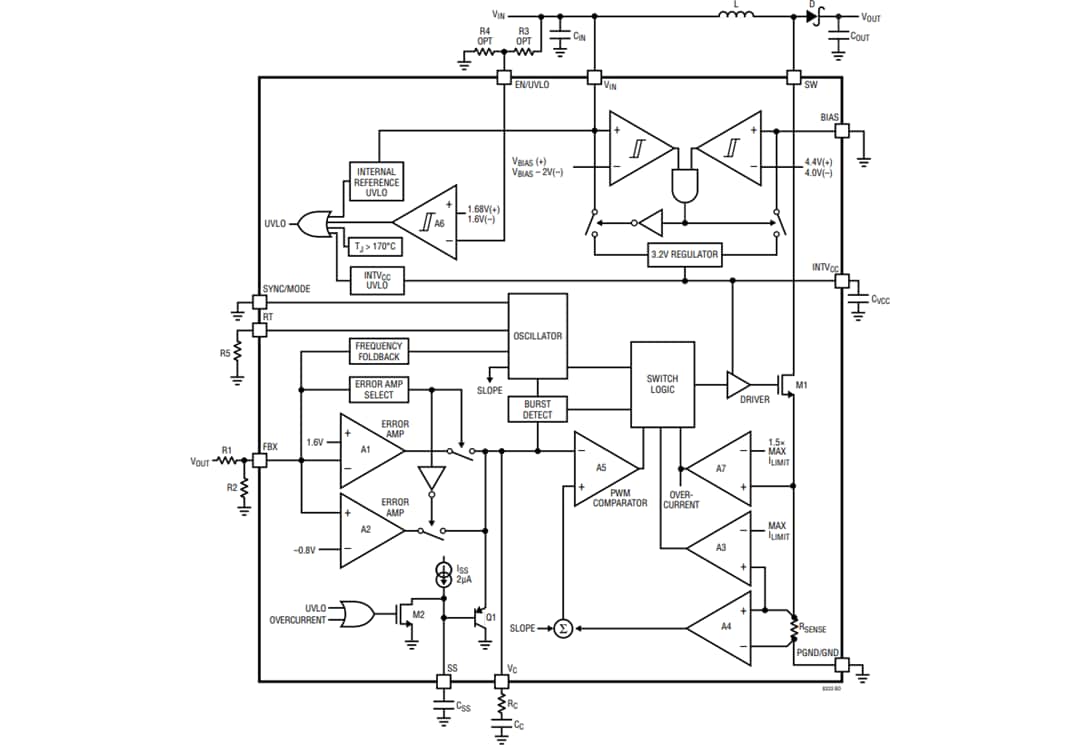
Blockdiagramm

Blockdiagramm - Analog Devices Inc. LT8333 Strommodus-DC/DC-Wandler

Pin-Bezeichnungen

Technische Zeichnung - Analog Devices Inc. LT8333 Strommodus-DC/DC-Wandler
Veröffentlichungsdatum: 2022-02-10 | Aktualisiert: 2022-03-11