Analog Devices Inc. LT8301/LT8302 Isolierte Sperrwandler
Die LT8301/LT8302 Isolierte Sperrwandler von Linear Technology/Analog Devices tasten die isolierte Ausgangsspannung direkt von der primärseitigen Flyback-Waveform ab. Die LT8301 / LT8302 erfordern keine dritte Wicklung oder Optokoppler. Die Ausgangsspannung ist mit einem einzigen externen Widerstand programmiert. Interne Kompensation und Soft-Start reduzieren weiter die Anzahl externer Komponenten. Der Betrieb im Boundary-Modus bietet eine kleine magnetische Lösung mit hervorragender Lastregelung. Der Burst Mode mit geringer Restwelligkeit sorgt für einen Betrieb mit hohem Wirkungsgrad bei leichten Lasten, während gleichzeitig die Ausgangswelligkeit reduziert wird.Merkmale
- Eingangsspannungsbereich von 2,8 V bis 42 V
- Betrieb im Burst Mode® mit geringer Restwelligkeit bei geringer Last
- Minimale Last <0,5 % (typ.) der vollen Ausgabe
- Keine dritte Wandlerwicklung und kein Optokoppler
- für die Ausgangsspannungsregulierung erforderlich
- Präziser EN/UVLO-Schwellwert und Hysterese
- Interne Kompensation und Sanftanlauf
- Temperaturkompensation für die Ausgangsdiode
- Ausgangskurzschlussschutz
Applikationen
- Isolierte Netzteile für Automobil-, Industrie- und Medizinapplikationen
- Hilfs- / Haushaltstromversorgungen
Weitere Ressourcen
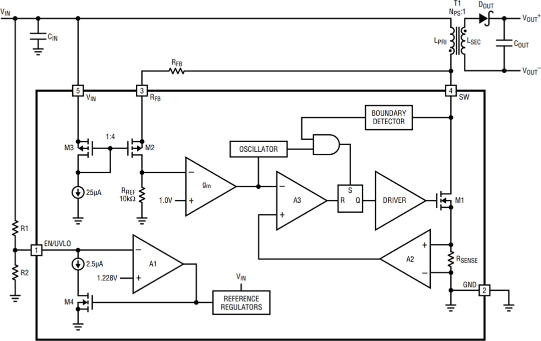
LT8301 Block Diagram
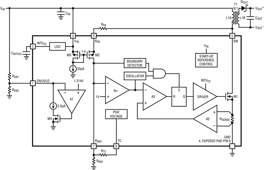
LT8302 Block Diagram
LT8301 Typical Application Circuit
LT8302 Typical Application Circuit
Veröffentlichungsdatum: 2017-05-25
| Aktualisiert: 2025-09-10
