Analog Devices Inc. LT6658 Präzisionsspannungsreferenzen
Linear Technology/Analog Devices LT6658 Präzisionsspannungsreferenzen sind Referenzen mit zwei Ausgängen, die die Leistungsfähigkeit einer rauscharmen Referenz mit geringem Drift und einen linearen Regler nutzen. Die LT6658 Spannungsreferenzen enthalten zwei Hochstrom-Ausgangspuffer. Entwickler können die beiden Ausgänge individuell für eine beliebige Ausgangsspannung zwischen 2,5 V und 6 V konfigurieren. Die Ausgänge weisen die gleiche Temperatur und Last auf. Die typische Lastregelung beträgt nur 0,1 ppm/mA bei Laststrom bis zu 150 mA.Beide Ausgänge weisen eine Anfangsgenauigkeit von 0,05 %, eine Temperaturdrift von 10 ppm/°C und ein 1,5ppm-Frequenzrauschen über 0,1 Hz bis 10 Hz auf. Die Ausgänge liefern eine hervorragende Unterdrückung von Einflüssen der Versorgungsspannung und sind mit 1 µF bis 50 µF kapazitiven Lasten über einen breiten Betriebsbereich stabil. Der LT6658 eignet sich besonders dafür, mit einem der beiden Ausgänge den Referenzeingang eines hochauflösenden ADCs oder DACs anzusteuern und gleichzeitig mit dem anderen Ausgang andere Bauteile zu versorgen.
Merkmale
- Referenz mit zwei Tracking-Ausgängen
- Beide Ausgänge sind individuell konfigurierbar: 2,5 V bis 6 V
- Ausgang 1: 150 mA Quelle/20 mA Senke
- Ausgang 2: 50 mA Quelle/20 mA Senke
- Niedrige Drift:
- Klasse A: 10 ppm/°C Max
- Klasse B: 20 ppm/°C Max
- Hohe Genauigkeit:
- Klasse A: ±0,05 % Max
- Klasse B: ±0,1 % Max
- Geringes Rauschen: 1,5 ppmP-P (0,1 Hz bis 10 Hz)
- Breiter Betriebsspannungsbereich bis 36 V
- Lastregelung: 0,1 ppm/mA
- AC-PSRR: 96 dB bei 10 kHz
- Kelvin-Sense-Anschlüsse an Ausgängen
- Thermischer Shutdown
- Separate Versorgung-Pins für jeden Ausgang
- Verfügbare Ausgangsspannungsoptionen: 1,2 V, 1,8 V, 2,5 V, 3 V, 3,3 V, 5 V. Alle Optionen sind verstellbar
- Erhältlich im MSE16-Gehäuse mit freiliegendem Pad
Applikationen
- Mikrocontroller mit ADC/DAC-Applikationen
- Datenerfassungssysteme
- Automobil-Regelung und Überwachung
- Rauscharme Präzisionsregler
- Messgeräte und Prozesssteuerung
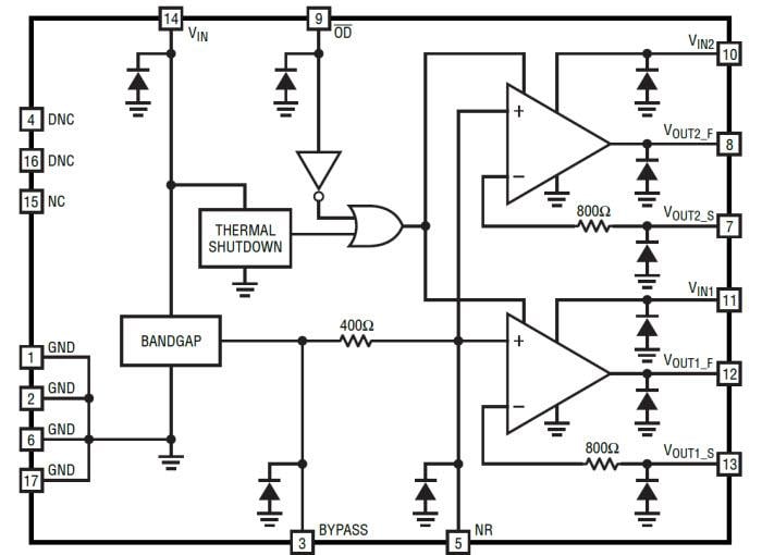
Blockdiagramm
Veröffentlichungsdatum: 2017-04-28
| Aktualisiert: 2025-02-05
