Analog Devices Inc. LT3999 DC/DC-Transformatortreiber

Der Analog Devices Inc. LT3999 DC/DC-Transformertreiber ist ein monolithischer Hochspannungs-, Hochfrequenz-, Push-Pull-DC/DC-Treiber, der zur Bereitstellung einer isolierten Leistung in einer Lösung mit kleinem Footprint untergebracht ist. Die LT3999 enthält Funktionen, wie z. B. eine Tastverhältnissteuerung, einen Soft-Start und Schutzfunktionen, wie z. B. Überspannungssperre (OVLO), Unterspannungssperre (UVLO) und eine thermische Abschaltung. Der LT3999 enthält zwei strombegrenzte 1-A-Leistungsschalter, die phasenverschoben schalten. Das Taktverhältnis ist zur Anpassung der Ausgangsspannung programmierbar. Die Schaltfrequenz ist bis zu 1 MHz programmiert und kann mit einem externen Taktgeber synchronisiert werden, um eine genauere Platzierung der Schalter-Oberschwingungen zu ermöglichen. 

Der Eingangs-Betriebsbereich des LT3999 wird mit den Präzisions-Unterspannungs- und Überspannungssperren programmiert. Während der Abschaltung wird der Versorgungsstrom auf weniger als 1 μA reduziert. Eine benutzerdefinierte RC-Zeitkonstante bietet eine einstellbare Soft-Start-Funktion durch die Begrenzung des Einschaltstroms bei Inbetriebnahme.

Der LT3999 ist in einem 10-Pin-MSOP-Gehäuse (Micro Small Outline Package, MSOP) und einem 10-Pad-DFN-Gehäuse (Dual Flat No Lead, DFN) mit einem freiliegenden Pad erhältlich. Beide Gehäuseoptionen sind RoHS-konform. 

Merkmale

  • Großer Eingangsbetriebsbereich: 2,7 V bis 36 V
  • Dualer 1-A-Schalter mit programmierbarer Strombegrenzung
  • Programmierbare Schaltfrequenz: 50 kHz bis 1 MHz
  • Frequenzsynchronisierung von bis zu 1 MHz
  • ΔVIN-Kompensation mit Tastverhältnissteuerung
  • Rauscharme Topologie
  • Programmierbare Eingangs-Über- und Unterspannungssperre
  • Schutzschaltung gegen Querstrom
  • Programmierbarer Soft-Start
  • Niedriger Abschaltstrom: <1 µA
  • Gehäuseoptionen:
    • MSOP-10 (3 mm x 3 mm) 
    • DFN-10 (3 mm x 3 mm) 
  • RoHS-konform

Applikationen

  • Rauscharme isolierte Versorgungen
  • Medizinische Instrumente und Sicherheit
  • Verteilte Stromversorgungssysteme
  • Mehrere Ausgangsversorgungen
  • Positiv-negativ-Netzteile
  • Störfestigkeit in Datenerfassung, RS232 und RS485

Weitere Ressourcen

Energiespeichersysteme verstärken die Schnellladegerät-Infrastruktur von Elektrofahrzeugen

Zur Bewältigung der Herausforderungen der zukünftigen DC-Schnelllade-Infrastruktur, werden die entscheidenden Aspekte bei den Leistungsumwandlungssystemen und den Energiespeichersystemen liegen. Bewältigen Sie diese Herausforderungen mit Lösungen von ADI.

Mehr erfahren

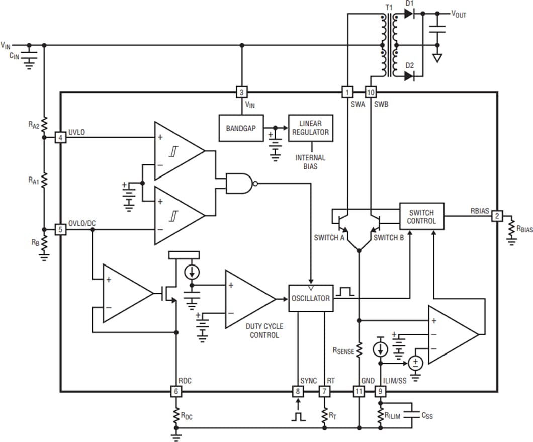
Blockdiagramm

Blockdiagramm - Analog Devices Inc. LT3999 DC/DC-Transformatortreiber

Typische Applikations-Schaltung

Applikations-Schaltungsdiagramm - Analog Devices Inc. LT3999 DC/DC-Transformatortreiber

Pin-Bezeichnungen

Technische Zeichnung - Analog Devices Inc. LT3999 DC/DC-Transformatortreiber

Videos

Veröffentlichungsdatum: 2019-08-12 | Aktualisiert: 2025-03-25