Analog Devices Inc. LT384x Synchrone Regler-Controller

Linear Technology/Analog Devices LT384x Synchrone Regler-Controller sind Hochspannungs-Abwärtscontroller, die von einer Versorgungsspannung von 2,5 V bis 60 V betrieben werden können. Die LT384x verfügen über einen niedrigen Ruhestrom. Im Benutzer-wählbaren Burst-Mode-Betrieb trägt der Strom zu einer längeren Batterielaufzeit in batteriebetriebenen Systemen bei, indem der Wirkungsgrad bei leichten Lasten erhöht wird. Der LT384x verwendet eine Konstantfrequenz-Strommodusarchitektur. Hochstromapplikationen sind mit großen n-Kanal-Gate-Treibern möglich, die in der Lage sind, mehrere MOSFETS mit niedriger RDS(ON) anzusteuern.

Merkmale

  • Großer Eingabebereich: 2,5 V bis 60 V
  • Integrierte Auf-/Abwärtswandlerversorgung für 7,5 V-MOSFET
  • Gate-Drive
  • Programmierbarer Konstantstrom-Betrieb mit Stromwächterausgang
  • Niedriger IQ: 75 µA, 12 VIN bis 3,3 VOUT
  • Auswählbarer Betrieb im Burst Mode® mit geringer Ausgangswelligkeit
  • VOUT bis zu 60 V
  • Auf 50 kHz bis 1 MHz einstellbar und synchronisierbar 
  • Interner OVLO schützt gegen Eingangstransienten von bis zu 80 V
  • Genaue Eingangs-Überspannungs- und Unterspannungsschwelle
  • Programmierbare Soft-Start-/Spannungsverfolgung
  • Power-Good und Ausgangs-OVP
  • Gehäuseoptionen:
    • PDIP-16
    • QFN-38
    • TSSOP-16
    • TSSOP-28.
  • RoHS-konform

Applikationen

  • Automotive-Netzteile
  • Industriesysteme
  • Verteilte DC-Leistungssysteme

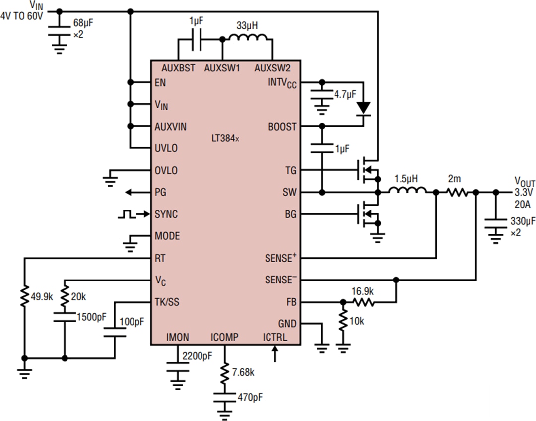
Typische Applikations-Schaltung

Applikations-Schaltungsdiagramm - Analog Devices Inc. LT384x Synchrone Regler-Controller
Veröffentlichungsdatum: 2017-05-19 | Aktualisiert: 2022-04-13