Analog Devices Inc. LT3154 Hochleistungs-DC/DC-Auf-/Abwärtswandler

Der Analog Devices Inc. LT3154 leistungsstarke DC/DC-Auf-/Abwärtswandler ist ein rauscharmer 6 A Hochstrom-DC/DC-Auf-/Abwärtswandler mit hohem Wirkungsgrad, der von Eingangsspannungen größer, kleiner oder genauso groß wie die geregelte Ausgangsspannung betrieben wird. Die fortschrittliche Topologie bietet eine kontinuierliche Übertragung über alle Betriebsmodi. Der VIN-Betrieb von 1,8 V bis 5,5 V bietet Flexibilität für verschiedene Stromquellen und die Ausgangsspannung ist zwischen 1,8 V bis 5,5 V einstellbar. Der LT3154 DC/DC-Wandler von Analog Devices Inc., der in einem thermisch verbesserten 16-Pin-LQFN-Gehäuse von 3 mm2 x 0,75 mm untergebracht ist, ist eine einfache Lösung mit minimalen externen Komponenten.

Der LT3154 kann für den Betrieb von einem internen Oszillator mit 2,2 MHz konfiguriert werden, um die Anzahl externer Komponenten zu reduzieren. Der Oszillator ermöglicht die Programmierung zwischen 400 kHz und 4 MHz, um Applikationen für einen hohen Wirkungsgrad oder kleine Footprints zu optimieren. Bei rauschempfindlichen Schaltungen kann der Oszillator mit einem externen Taktgeber synchronisiert werden. Der wählbare Burst Mode-Betrieb reduziert den Ruhestrom auf 15 μA und gewährleistet einen hohen Wirkungsgrad über den gesamten Lastbereich. Der VIN-Einschaltschwellwert (UVLO) kann für verschiedene Eingangsquellen angepasst werden. Ein interner oder extern programmierbarer Soft-Start begrenzt den Einschaltstrom während dem Einschalten. Weitere Funktionen umfassen einen Abschaltstrom von <1 μA, eine Kurzschluss-Sicherung und einen thermischen Überlastschutz.

Merkmale

  • Rauscharme Einzelinduktivität Auf-/Abwärtswandler-Architektur
  • Großer VIN-Bereich: 1,8 V bis 5,5 V 
  • Einstellbarer VOUT-Bereich: 1,8 V bis 5,5 V
  • 5 A Dauerausgangsstrom mit VIN>VOUT
  • Wirkungsgrad: bis zu 95 %
  • Wählbare interne Festfrequenz von 2,2 MHz
  • Einstellbar und synchronisierbar bis zu 4 MHz
  • Burst Mode® IQ von 15 µA für einen hohen Wirkungsgrad bei leichten Lasten
  • Programmierbarer Soft-Start und VIN-UVLO
  • Einfache Lösung mit minimalen externen Komponenten
  • 16-Pin-LQFN-Gehäuse (3 mm × 3 mm × 0,75 mm)
  • Feuchteempfindlichkeit (MSL) 3
  • RoHS-konform

Applikationen

  • Tragbare Bestandsterminals
  • Tragbare Computer
  • Industrie- und Medizintechnik-Applikationen
  • Drahtlose HF-Transmitter
  • Backup-Leistungsapplikationen
  • Batteriebetriebene Systeme

Technische Daten

  • Sperrschicht-Betriebstemperaturbereiche
    • -40 °C bis +125 °C für LT3154E UND LT3154I
    • -40 °C bis +150 °C für LT3154J
  • I/O-Betriebsspannungsbereich: 1,8 V bis 5,5 V
  • Rückkopplungsspannungsbereich: 0,98 V bis 1,02 V
  • 20 mA typischer PWM-Modus VIN Nulllaststrom
  • 25 µA maximaler VIN Ruhestrom, 15 µA typisch
  • 2 µA maximaler VOUT Ruhestrom, 1 µA typisch
  • 2 µA maximaler VIN Abschaltstrom, 0,5 µA typisch
  • 25 µA maximaler VIN Strom in UVLO, 8 µA (typisch)
  • EN/UVLO Pin-Schwellwertbereich
    • Anstieg: 1,16 V bis 1,24 V
    • Abfall: 1,06 V bis 1,14 V
    • Abschaltung: 0,2 V bis 1,05 V
  • 50 nA maximaler EN/UVLO Pin-Eingangsableitstrom, 1 nA typisch
  • Schalterbetrieb
    • Induktivitäts-Strombegrenzungen
      • Durchschnittlicher Bereich: 5,5 A bis 8,7 A
      • Spitzenbereich: 8 A bis 11 A
      • Sperrbereich: -1,5 A bis -0,9 A
    • INULL Strom: ±0,25 A
    • MOSFET RDS(ON)
      • Low-Side: 18 mΩ (typisch)
      • High-Side: 25 mΩ (typisch)
    • MOSFET-Ableitstrom
      • 2 µA maximale Low-Side, 0,05 µA typisch
      • 10 µA maximale High-Side, 0,1 µA typisch
  • Oszillatorbetrieb
    • Schaltfrequenzbereich: 0,4 MHz bis 4 MHz
    • Maximales Aufwärts-Tastverhältnis: 83 % bis 93 %
    • 0 % minimales Tastverhältnis
    • 0,5 MHz bis 4 MHz SYNC/MODE angewendeter Taktfrequenzbereich
    • 75 ns minimale SYNC/MODUS hohe/niedrige Impulsbreite
    • SYNC/MODE-Eingangslogikpegel
      • 1,5 V (min.) hoch
      • 0,5 V (max.) hoch
    • 50 nA maximaler SYNC-/MODE-Eingangsableitstrom, 1 nA typisch
  • Soft-Start-Zeitraum: 2,2 ms (typisch)
  • Externe Soft-Start-Spannungsregelung: 1,0 V (typisch)
  • GM-Spannungsverstärker
    • 50 nA maximaler Feedback-Pin-Eingangsstrom
    • VC Quellen-/Senkenstrom: ±12 µA (typisch)
    • 110 µs typische Transkonduktanz des Fehlerverstärkers

Typische Applikation

Applikations-Schaltungsdiagramm - Analog Devices Inc. LT3154 Hochleistungs-DC/DC-Auf-/Abwärtswandler

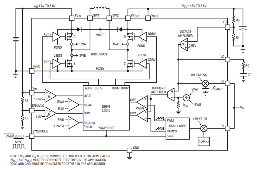
Blockdiagramm

Blockdiagramm - Analog Devices Inc. LT3154 Hochleistungs-DC/DC-Auf-/Abwärtswandler
Veröffentlichungsdatum: 2023-03-07 | Aktualisiert: 2023-03-15