Analog Devices Inc. LT3099 Negative Linearregler mit extrem hohem PSRR
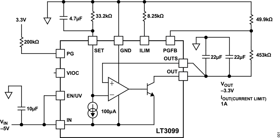
Die negativen Linearregler mit extrem hohem PSRR der Baureihe LT3099 von Analog Devices verwenden die Architektur von Analog Devices für ultraniedriges Rauschen und ein ultrahohes Verhältnis der Stromversorgungsunterdrückung (PSRR) für die Stromversorgung rauschempfindlicher Applikationen. Das als präzise Stromreferenz ausgelegte Bauteil LT3099 mit einem nachgeschalteten Hochleistungs-Spannungsbuffer kann problemlos parallel geschaltet werden, um das Rauschverhalten noch weiter zu reduzieren, den Ausgangsstrom zu erhöhen und die Wärme auf der Leiterplatte zu verteilen.Das Bauelement liefert 1 A bei einer typischen Dropout-Spannung von 350 mV. Der Betriebsruhestrom beträgt nominell 2,9 mA und sinkt beim Herunterfahren auf 5 μA. Der breite Ausgangsspannungsbereich (0 V bis -19 V) des Fehlerverstärkers der Baureihe LT3099 wird mit einer Einheitsverstärkung betrieben und liefert unabhängig von der programmierten Ausgangsspannung praktisch konstante Ergebnisse für das PSRR, Ausgangsrauschen, Bandbreite und Lastregelung. Der Regler bietet darüber hinaus einen bidirektionalen Aktivierungspin, eine programmierbare Strombegrenzung, die Schnellstart-Fähigkeit und die programmierbare Power-Good-Funktion zur Anzeige der Ausgangsspannungsregelung. Der Regler verfügt über eine Tracking-Funktion zur Steuerung einer vorgeschalteten Versorgung, um eine konstante Spannung für das Bauteil LT3099 aufrechtzuerhalten und die Verlustleistung zu minimieren.
Der eingebaute Schutz umfasst eine interne Strombegrenzung mit Foldback und eine thermische Begrenzung mit Hysterese. Das Bauteil LT3099 von Analog Devices befindet sich in einem thermisch verbesserten DFN-Gehäuse mit 4 mm × 3 mm.
Merkmale
- Ultra niedrige RMS-Rauschwerte von 1,4 μVRMS (10 Hz bis 100 kHz)
- Ultra niedrige Spot-Rauschwerte von 4 nV/√Hz bei 10 kHz
- Ultra hohes PSRR von 75 dB bei 1 MHz
- 1 A Ausgangsstrom
- Eingangsspannungsbereich von -3,5 V bis -20 V
- Dank einem einzelnen Kondensator werden die Rausch- und PSRR-Werte verbessert
- SET-Pinspezifikationsstrom von 100 μA bei einer anfänglichen Genauigkeit von ±0,5 %
- Die Spannung der Ausgangsspannung wird durch einen einzelnen Widerstand programmiert
- Programmierbare Strombegrenzung
- Niedrige Dropout-Spannung: 350 mVV
- Ausgangsspannungsbereich von 0 V bis -19 V
- Programmierbare Power-Good- und Schnellstart-Funktion
- Bidirektionaler Präzisionsschalter/UVLO
- VIOC-Pin zur Verwaltung der Verlustleistung
- Kann für geringeres Rauschen und höheren Strom parallel geschaltet werden
- Interne Strombegrenzung mit Foldback
- Ausgangskondensator von mindestens 10 μF (Keramik)
- Kompaktes, DFN-Gehäuse mit 14 PINs und 4 mm x 3 mm
Applikationen
- HF-Stromversorgungen und Präzisionsstromversorgungen
- Sehr rauscharme Instrumente
- Hochgeschwindigkeits-/Hochpräzisions-Wandler
- Medizinische Applikationen: Bildverarbeitung und Diagnostik
- Nachgeschalteter Regler für Schaltnetzteile
Typische Applikation
