Analog Devices Inc. LT3046 Evaluierungskits
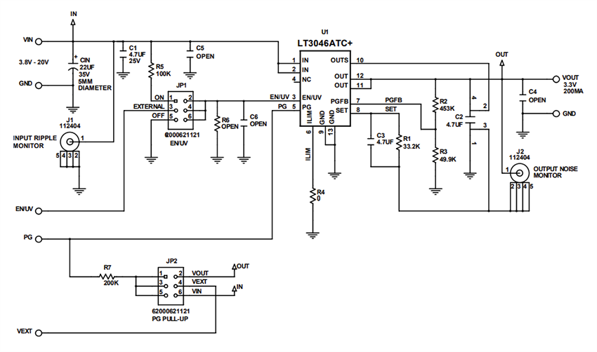
Analog Devices LT3046 Evaluierungskits LT3046 20 V 200 mA mit extrem niedrigem Rauschen und extrem hohem Versorgungsspannungs-Unterdrückungsverhältnis (PSRR), Low-Dropout-Controller (LDO) und linearem Regler. Das LT3046 EV-Board arbeitet über einen Eingangsspannungsbereich von 3,8 V bis 20 V und liefert einen maximaler Ausgangsstrom von 200 mA. Zusätzlich zu einem extrem geringen Rauschen und extrem hohen PSRR bietet der Regler eine programmierbare Power-Good-Funktion und eine programmierbare Strombegrenzung. Die Stromüberwachung wird auch durch Messung der ILIM-Pin-Spannung erreicht. Der eingebaute Schutz umfasst einen Schutz gegen umgepolte Batterien, einen Schutz gegen Rückstrom, eine interne Strombegrenzung mit Foldback und eine thermische Begrenzung mit Hysterese.Merkmale
- 3,8 V bis 20 V Eingangsspannungsbereich
- Widerstandsprogrammierbare Ausgangsspannung von 3,32 V
- Maximaler Ausgangsstrom von 200 mA
- BNC-Steckverbinder für Rausch- und PSRR-Messung
- Widerstands-programmiertes Power-Good
- Widerstands-programmierbare Strombegrenzung, Stromüberwachung und UVLO
- Thermisch verbessertes 3 mm x 3 mm 12-Draht-DFN-Gehäuse
Applikationen
- HF-Stromversorgungen, einschließlich PLLs, VCOs, Mixer, LNAs und PAs
- Sehr rauscharme Messgeräte
- Hochgeschwindigkeits-/Präzisions-Datenwandler
- Nachregler für Schaltnetzteile
Erforderliche Ausrüstung
- DC-Stromversorgung
- Multimeter für Spannungs- und Strommessungen
- Electronische oder ohmsche Lasten
Schaltschema
Veröffentlichungsdatum: 2024-02-27
| Aktualisiert: 2025-07-06
