Analog Devices Inc. HMC659 MMIC-pHEMT-Leistungsverstärker

Die HMC659LC5 MMIC-Leistungsverstärker von Analog Devices Inc. sind Gallium-Arsenid-(GaAs)-Funkfrequenz-Bauteile, die für Gehäuse mit Oberflächenmontage-Technologie (SMT) ausgelegt sind. Die Verstärker werden zwischen einem Gleichstrom und 15 GHz betrieben und eignen sich daher hervorragend für Radar- und Testgeräte-Applikationen. Das monolithische Mikrowellen-integrierte Schaltungsbauteil ist in einem unbedrahteten RoHS-konformen SMT-Keramikgehäuse von 5 mm x 5 mm untergebracht. Dieser pHEMT-Verstärker (pseudomorphic-high-electron-mobility-transistor, pHEMT) bietet eine Gain von 19 dB, einen Ausgangs-IP3 von +35 dBm und eine Ausgangsleistung von +27,5 dBm bei einer Verstärkungskompression von 1 dB, während gleichzeitig 300 mA von einer +8-V-Versorgung erforderlich ist. Der HMC659 Verstärker-Ein-/Ausgang ist intern auf 50 Ω abgestimmt und vereinfacht dadurch die Integration in Multi-Chip-Module (MCMs).

Merkmale

  • P1dB-Ausgangsleistung: +27,5 dBm
  • 19 dB Gain
  • +35 dBm Ausgangs-IP3
  • 300 mA von einer Versorgungsspannung von +8 V
  • Ein-/Ausgang an 50 Ω angepasst
  • 32-Pin-Keramikgehäuse von 5 mm x 5 mm
  • Gehäuse mit Oberflächenmontagetechnologie: 25 mm²

Applikationen

  • Telekommunikationsinfrastruktur
  • Mikrowellenfunk und VSAT
  • Militär und Raumfahrt
  • Test- und Messgeräte
  • Glasfasertechnik

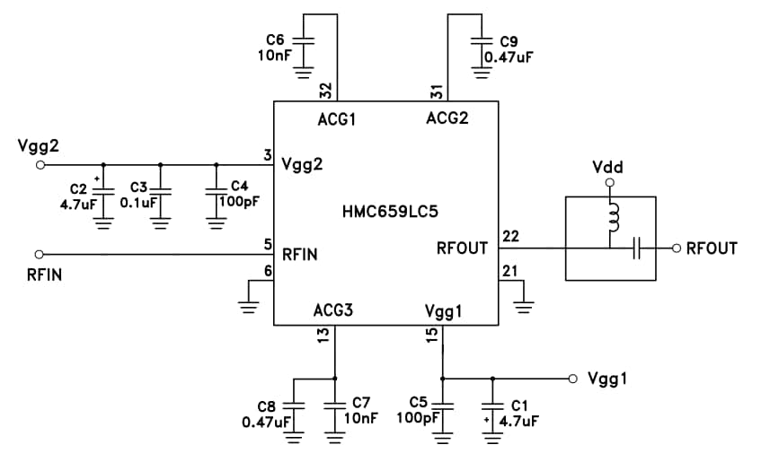
Applikations-Schaltungs-Diagramm

Blockdiagramm - Analog Devices Inc. HMC659 MMIC-pHEMT-Leistungsverstärker
Veröffentlichungsdatum: 2019-03-06 | Aktualisiert: 2023-08-11