Analog Devices Inc. HMC1049LP5E 0,3-20GHz Geräuscharmer Verstärker

Der geräuscharme Verstärker HMC1049LP5E mit 0,3-20GHz von Analog Devices ist ein GaAs MMIC LNA, der zwischen 0,3GHz und 20GHz betrieben wird. Dieser LNA bietet eine Kleinsignalverstärkung von 15dB, eine Rauschzahl von 1,8dB und einen IP3-Ausgang von 29dBm und benötigt nur 70mA von einer +7V-Versorgung. Durch die P1dB Ausgangsleistung von +14,5dBm kann der LNA auch als LO-Treiber für symmetrische Mixer, I/Q-Mixer oder Mixer mit Spiegelfrequenzunterdrückung verwendet werden. Vdd kann an Pin 2 oder Pin 21 angeschlossen werden. Pin 21 benötigt ein Bias-Tee. Die HMC1049LP5E Verstärker-I/Os sind intern mit 50Ω abgestimmt und das Gerät wird in einem kompakten, kontaktlosen oberflächenmontierbaren 5 x 5mm QFN-Gehäuse geliefert.

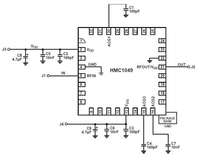
EVAL01HMC1049LP5 is an evaluation board for the HMC1049 LNA.

Merkmale

  • Low noise figure: 1.8dB
  • P1dB output power: 14.5dBm
  • PSAT output power: 17.5dBm
  • High gain: 15dB
  • Output IP3: 29dBm
  • Supply voltage: VDD = 7V at 70mA
  • 50Ω matched input/output (I/O)
  • 32-lead 5mm×5mm SMT package: 25mm2

Applikationen

  • Test instrumentation
  • High linearity microwave radios
  • VSAT and SATCOM
  • Military and space

Functional Block Diagram

Analog Devices Inc. HMC1049LP5E 0,3-20GHz Geräuscharmer Verstärker

Eval Board Schematic

Analog Devices Inc. HMC1049LP5E 0,3-20GHz Geräuscharmer Verstärker

Videos

Veröffentlichungsdatum: 2015-01-26 | Aktualisiert: 2022-03-11