Analog Devices Inc. EVAL-ADA4622-2 Evaluierungsboard
Das Evaluierungsboard EVAL-ADA4622-2ARZ von Analog Devices Inc. bietet eine Demonstrationsplattform für den Präzisions-Operationsverstärker ADA4622-2 mit niedrigem Bias-Strom. Das Evaluierungsboard verwendet die Oberflächenmontage-Technologie (SMT) in der Gehäusegröße 0603 mit Ausnahme von Bypass-Kondensatoren und Anschlusswiderständen. Darüber hinaus verfügt das EVAL-ADA4622-2ARZ über zahlreiche unbestückte Widerstands- und Kondensator-Pads, die dem Benutzer eine umfangreiche Auswahl und ein großes Maß an Flexibilität für verschiedene Applikationsschaltung bieten.Das Evaluierungsboard EVAL-ADA4622-2ARZ enthält eine Einrichtung für Fotodiodensensoren, die eine einfache Konfiguration eines Transimpedanzverstärkers (TIA) ermöglichen. Das Layout ist mit Schutzvorrichtungen optimiert, um einen niedrigen Ableitstrom und eine niedrige parasitäre Kapazität für TIA-Applikationen zu gewährleisten.
Merkmale
- Vollständig bestücktes Evaluierungsboard für duale Verstärker mit niedrigem Ruhestrom in einem schmalen SOIC-Gehäuse
- Ermöglicht schnelles Prototyping
- Benutzerdefinierte Schaltungskonfiguration
- Randmontierte SMA-Steckverbinder
- Einfache Verbindung zu Testgeräten und anderen Schaltungen
- Verfügbare Vorrichtung für Fotodiode für eine schnelle Evaluierung
- Verfügbare Anschlüsse für Fotodioden-Vorspannung
- Schutzverfolgung zur Reduzierung von Kriechverlust verfügbar
Applikationen
- Sensorschnittstellen mit hoher Ausgangsimpedanz
- Fotodioden-Sensorschnittstellen
- Transimpedanzverstärker
- ADC-Treiber
- Präzisionsfilter und Signalaufbereitung
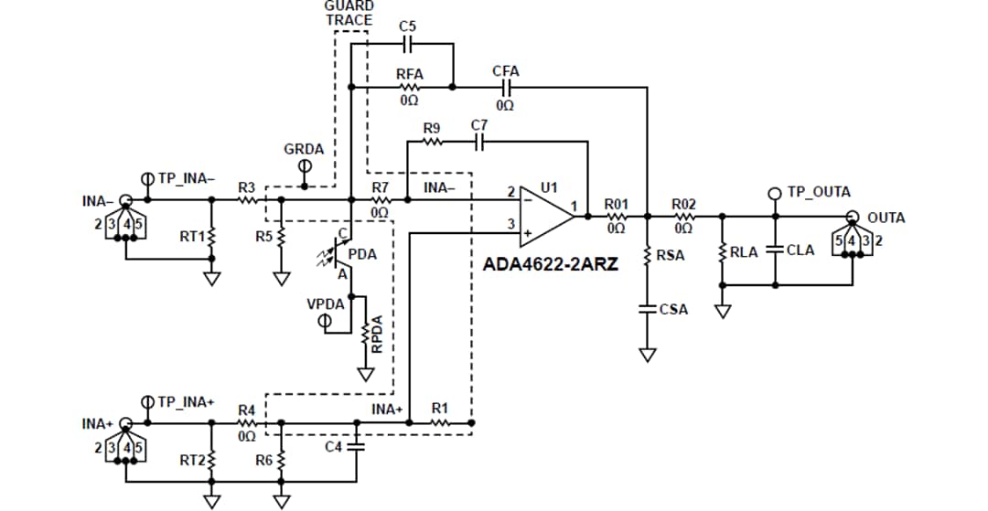
Kanal-A-Schaltungsverbindungen
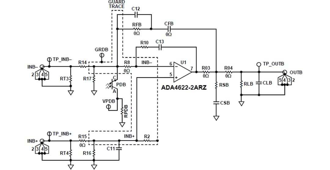
Kanal B Schaltungsanschlüsse
Veröffentlichungsdatum: 2020-08-12
| Aktualisiert: 2024-10-29
