Analog Devices Inc. EVAL-LT3097-AZ Evaluierungsboard
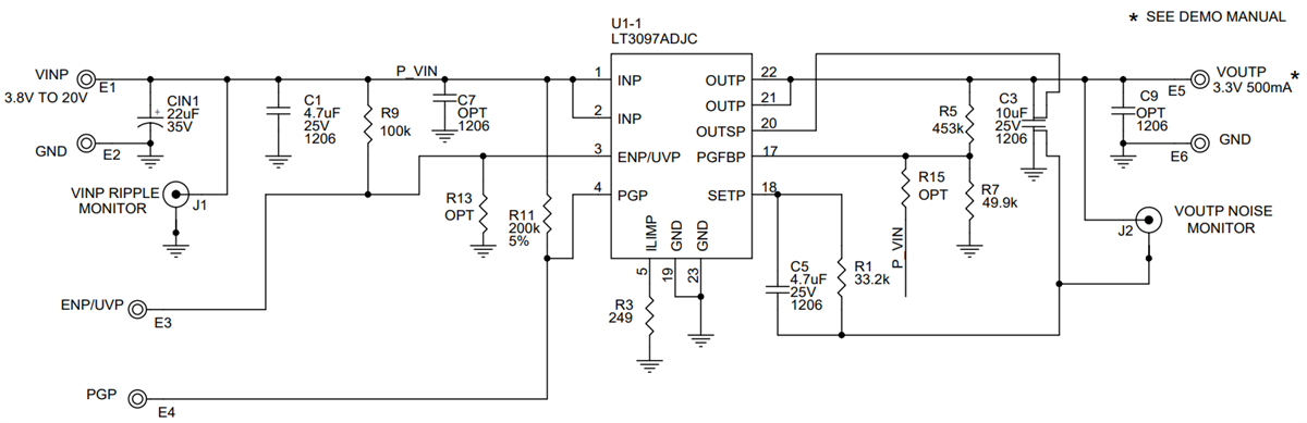
Das EVAL-LT3097-AZ Evaluierungsboard von Analog Devices Inc. verfügt über einen dualen 500-mA-Regler mit positiven und negativen Kanälen. Das EVAL-LT3097-AZ von Analog Devices Inc. verfügt über einen Eingangsspannungsbereich von 3,8 V bis 20 V bzw. -3,8 V bis -20 V. Das Board bietet nicht nur eine extrem rauscharme und extrem hohe Versorgungsspannungsdurchgriff-Architektur (PSRR), sondern jeder Kanal verfügt auch über eine programmierbare Power-Good-Funktionalität und eine programmierbare Strombegrenzung. Während eine Stromüberwachung für den positiven Kanal möglich ist, ist die negative Kanalfreigabe-Funktion bidirektional und kann entweder mit Hilfe einer positiven oder einer negativen Spannung gesteuert werden.Merkmale
- Eingangsspannungsbereich: ±3,8 V bis ±20 V
- Widerstands-programmierbarer Ausgang von ±3,32 V
- Maximaler Ausgangsstrom: 500 mA
- BNC-Steckverbinder für die Messung von Rauschen und PSRR
- Widerstands-programmierbares Power-Good
- Widerstands-programmierbare Strombegrenzung und UVLO
- Positiv-Kanal-Stromüberwachung
- Thermisch verbessertes 22-lead, 6 mm × 3 mm DFN-Gehäuse
Schaltschema
Veröffentlichungsdatum: 2023-05-09
| Aktualisiert: 2023-05-30
