Analog Devices Inc. Evaluierungsboard EVAL-INAMP-ICF-RMZ
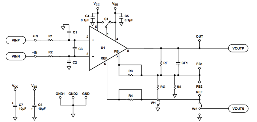
Mit dem EVAL-INAMP-ICF-RMZ-Evaluierungsboard von Analog Devices können Benutzer den Instrumentenverstärker mit indirekter Stromrückkopplung (ICF) AD8237 oder AD8420 einzeln oder in Verbindung mit einer benachbarten Platine in einer Applikation evaluieren. Dieses Evaluierungsboard wird mit beiden Messverstärkern in oberflächenmontierbaren MSOP-Gehäusen geliefert. Das ADI EVAL-INAMP-ICF-RMZ ist so angeordnet, dass der Benutzer die Verstärkungswiderstände und die üblichen diskreten Komponenten rund um das Bauteil leicht einstellen kann. Für zusätzlichen Komfort sind ein Bandbreitenmodus-Schalter für AD8237 und ein Referenz-Jumper enthalten. Die Platine bietet außerdem einen SMA/SMB-Anschluss am Eingang und Ausgang für eine optimale Signalqualität.Applikationen
- Evaluierung und Charakterisierung von Instrumentenverstärkern
- Programmierbare Logik Steuerungen (SPS)
- Prozessleitsysteme (Distributed Control Systems, DCS)
- Analoge Signalkonditionierung
- Stromsparende und tragbare Systeme
- Analog-Digital-Wandler (ADC) Frontend-Bewertung
- Kundenspezifische Schaltkreis-Prototypenentwicklung
Schaltschema
Standardverbindungen
Veröffentlichungsdatum: 2025-09-30
| Aktualisiert: 2025-10-13
