Analog Devices Inc. EVAL-CN0396-ARDZ Evaluierungsboard
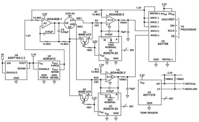
Das Analog Devices EVAL-CN0396-ARDZ Evaluierungsboard verfügt über einen Arduino Shield-Footprint und ermöglicht Entwicklern ein schnelles Prototyping des CN0396 Giftgas-Dual-Erkennungssystems. Das CN0396 Giftgas-Dual-Erkennungssystem ist in der Lage, mit dem gleichen elektromechanischen Gassensor (wie z. B. CO/H2S) mehrere Gase zu erfassen. Ein On-Board-Hochpräzisions-Temperaturbauteil stellt sicher, dass Systemkalibrierungen und Messungen temperaturkorrigiert werden. Entwickler können das System so kalibrieren, dass es andere Kombinationen von Gasen akzeptiert. Anzeige-LEDs warnen den Entwickler, wenn die Gase unsicher werden und benutzerdefinierte Schwellenwerte erreichen.Merkmale
- Dualer elektrochemischer Gassensor
- Für den Betrieb mit dem EVAL-ADICUP360 Development Board ausgelegt
- Temperaturausgleich
- 16-Bit-Digitalisierung
- Arduino-kompatibler Formfaktor
- Programmierbare LED-Anzeigen
Erforderliche Ausrüstung
-
EVAL-CN0396-ARDZ Schaltungs-Evaluierungsboard
-
EVAL-ADICUP360 Development Board oder Arduino R3-kompatibles Prozessor-Board
-
6V - oder 6 -Stromversorgung (nicht erforderlich, wenn überUSB an den PC angeschlossen)
-
Elektrochemischer Gassensor mit 4 Elektroden (CO-H2S-Sensor wird mit dem Evaluierungsboard geliefert)
-
Klimakammer
-
Kalibriergase
-
Präzisions-Stromquellen (Alternative zu tatsächlichen Sensoren und Gasen)
Board-Layout
Veröffentlichungsdatum: 2016-09-06
| Aktualisiert: 2023-01-13
