Analog Devices Inc. EVAL-CN0226-EB1Z Schaltkreis-Evaluationsboard
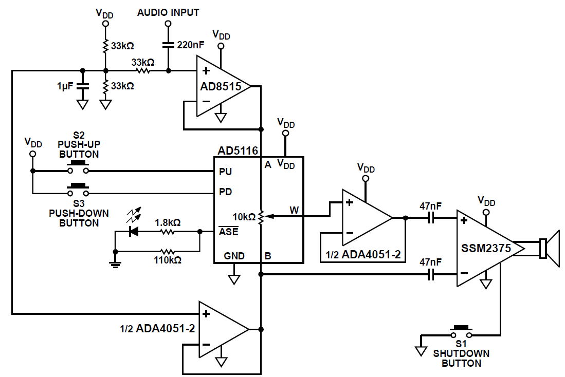
Das Analog Devices EVAL-CN0226-EB1Z Evaluationsboard ist zur Auswertung der Leistungsfähigkeit des CN-0226 tragbaren Audio-Verstärkers mit Lautstärke-Regelkreis ausgelegt. Der CN-0226 tragbare Audio-Verstärker mit Lautstärke-Regelkreis besteht aus einem kompletten Mono-Audioverstärker mit Lautstärkeregelung, Störunterdrückung und einem 3W-Ausgangstreiber der Klasse D. Der CN-0226 Schaltkreis enthält ein AD5116 Digitalpotentiometer, einen SSM2375 Verstärker der Klasse D sowie die ADA4051-2 Doppel- und AD8515 Einzel-Verstärker. Der SSM2375 Treiberverstärker der Klasse D erzeugt eine Ausgangsleistung von bis zu 3 W in eine Last von 3 Ω mit einem Leistungswirkungsgrad von 93 % bei 5 V, einer eingebauten Knackgeräusch-Unterdrückung und einem Abschaltmodus.Das Design des CN-0226 Schaltkreises eignet sich bestens für stromsparende bzw. tragbare Applikationen. Die Vorkonditionierungs-Eingangsphase des Schaltkreises unterstützt die Kompatibilität mit einer großen Auswahl von Audio-Eingangssignalen. Der Schaltkreis wird als stromsparende Lösung angeboten und kann mit einem Zellen-Akku mit Strom versorgt werden.
Vereinfachter Schaltplan
Veröffentlichungsdatum: 2018-03-30
| Aktualisiert: 2025-01-29
