Analog Devices Inc. ADRF5301 SPDT-Schalter-Evaluierungsboard
Das Analog Devices Inc. ADRF5301 SPDT-Schalter-Evaluierungsboard ist zur Evaluierung des Betriebsverhaltens und der Funktionen der ADRF5301 reflektierenden Silizium-SPDT-Schalter ausgelegt. Die ADRF5301 Schalter bieten einen Frequenzbereich von 37 GHz bis 49 GHz, eine geringe Einfügungsdämpfung und eine hohe Isolierung. Das ADRF5301-EVALZ Board verfügt über einen 2,4-mm-Steckverbinder, einen ADRF5301 Schalter und die Applikationsschaltung auf der Primärseite des Boards.Merkmale
- Vollständig bestücktes Evaluierungsboard für den ADRF5301
- Einfache Verbindung zu Testanlagen
- On-Board-Durchsteckmontage für die Kalibrierung
Applikationen
- Kommunikation
- Luft- und Raumfahrt und Verteidigung
Erforderliche Ausrüstung
- DC-Netzteil
- Netzwerk- und Spektrumanalysator
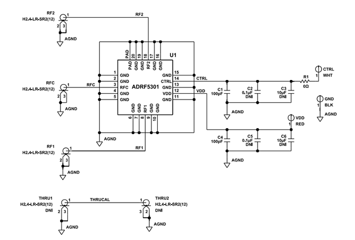
Schaltplan
Weitere Ressourcen
Veröffentlichungsdatum: 2022-12-05
| Aktualisiert: 2022-12-07
