Analog Devices Inc. EVAL-ADA4099-1 Evaluierungsboard
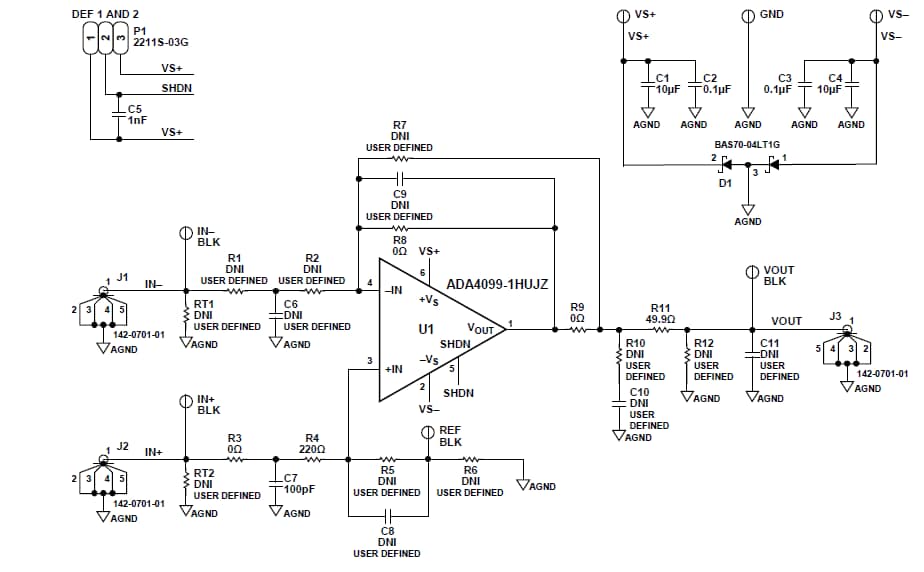
Das Analog Devices Inc. EVAL-ADA4099-1 Evaluierungsboard eignet sich hervorragend für die ersten Schritte der Entwicklung mit ADA4099-1 Over-The-Top™-Präzisionsoperationsverstärkern. Das EVAL-ADA4099-1 ist ein vorbestücktes Board mit einer Gain-Konfiguration von 1. Das EVAL-ADA4099-1 Design ermöglicht eine vereinfachte und effiziente Verwendung.Das EVAL-ADA4099-1 Evaluierungsboard von ADI akzeptiert Edge-montierte SMA-Steckverbinder (Sub-Miniatur Version A, SMA) an den Ein- und Ausgängen für eine effiziente Verbindung zu Testgeräten oder anderen Schaltungen. Darüber hinaus sind Massentestpunkte als alternative Option für die Ein- und Ausgänge enthalten.
Die optimierte Massefläche, die Bauteilplatzierung und das Netzteil des EVAL-ADA4099-1 Evaluierungsboards ermöglichen eine maximale Flexibilität und Leistungsfähigkeit der Schaltung. Das Board kombiniert die Oberflächenmontage-Technologie (SMT) mit fast allen Bauelementen der 0805-Größe, um eine einfachere Installation und die Option zu liefern, diese bei Bedarf zu ersetzen und zu löten, mit Ausnahme der Bypass-Kondensatoren (C1 bis C4), die in 0603-Größen befestigt sind. Darüber hinaus verfügt das EVAL-ADA4099-1 über unbestückte Widerstands- und Kondensator-Pads, die dem Benutzer die Optionen und die Flexibilität zur Implementierung von verschiedenen Applikationsschaltungen und Konfigurationen bieten.
Merkmale
- Vollständig bestücktes Evaluierungsboard für den ADA4099-1
- Ermöglicht ein effizientes Prototyping
- Benutzerdefinierte Schaltungskonfiguration
- Einfache Verbindung zu Testgeräten und anderen Schaltungen
Erforderliche Ausrüstung
- DC-Netzteil mit Dual-Ausgang
- Zweikanal-Signalgenerator
- Oszilloskop
- Bananenbuchse-zu-Grabber-Kabel
- BNC-zu-SMA-Kabel
Layout der Vorder- und Rückseite
SCHALTPLAN
