Analog Devices Inc. EVAL-ADA4097-1 Evaluierungskit
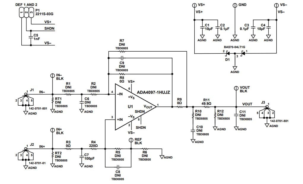
Das Analog Devices Inc. EVAL-ADA4097-1 Evaluierungskit ist zur Evaluierung des ADA4097-1 robusten Over-The-Top™-Präzisions-Operationsverstärkers (OPV) in einem 6-Pin-TSOT-Gehäuse (Thin Small Outline Transistor, TSOT) ausgelegt. Die ADA4097-1 Operationsverstärker verfügen über Offset-Spannungen von < 60 µV, Eingangsbiasströme (IB) von < 0,3 nA und können mit einzelnen oder geteilten Versorgungen mit einem Bereich von 3 V bis 50 V betrieben werden. Das EVAL-ADA4097-1 Kit ist ein vorbestücktes Board, dass eine Konfiguration mit einem Verstärkungsfaktor Eins verwendet.Das Design des EVAL-ADA4097-1 ermöglicht eine vereinfachte und effiziente Verwendung. Das Kit verfügt über Edge-montierte SMA-Steckverbinder (Sub-Miniatur Version A, SMA) an den Ein- und Ausgängen für eine effiziente Verbindung zu Testgeräten oder anderen Schaltungen. Darüber hinaus sind Massentestpunkte als alternative Option für die Ein- und Ausgänge enthalten. Die optimierte Massefläche, die Bauteilplatzierung und das Netzteil des Evaluierungskits ermöglichen eine maximale Flexibilität und Leistungsfähigkeit der Schaltung.
Das EVAL-ADA4097-1 Evaluierungskit kombiniert die Oberflächenmontage-Technologie (SMT) mit fast allen Bauelementen der 0805-Größe, um eine einfachere Installation und die Option zu liefern, diese bei Bedarf zu ersetzen und zu löten, mit Ausnahme der Bypass-Kondensatoren (C1 bis C4), die feste 0603-Größen sind. Darüber hinaus verfügt das Evaluierungskit über unbestückte Widerstands- und Kondensator-Pads, die dem Benutzer die Optionen und die Flexibilität zur Implementierung von verschiedenen Applikationsschaltungen und Konfigurationen bieten.
Merkmale
- Vollständig bestücktes Evaluierungsboard für den ADA4097-1
- Ermöglicht ein effizientes Prototyping
- Benutzerdefinierte Schaltungskonfiguration
- Einfache Verbindung zu Testgeräten und anderen Schaltungen
Erforderliche Ausrüstung
- DC-Netzteil mit Dual-Ausgang
- Zweikanal-Signalgenerator
- Oszilloskop
- Bananenbuchse-zu-Grabber-Kabel
- BNC-zu-SMA-Kabel
Layout
Schaltplan
