Analog Devices Inc. EVAL-AD5933EBZ Evaluierungsboard
Das Analog Devices EVAL-AD5933EBZ Evaluierungsboard wird zur Entwicklung des AD5933 Impedanzwandlers und Netzwerkanalysators verwendet. Der AD5933 ist ein hochpräzises Impedanzwandler-System, das einen On-Board-Frequenzgenerator mit einem 12-Bit-1-MSPS-Analog-Digital-Wandler kombiniert. Das Evaluationsboard verfügt über einen hochleistungsgetrimmten, oberflächenmontierbaren 16-MHz-Quarz, der bei Bedarf als Systemtaktgeber zum AD5933 fungiert.Merkmale
- Grafische Benutzeroberflächen-Software mit Frequenzdurchlauffunktion für die Board-Steuerung und Datenanalyse
- Verschiedene Stromversorgungs-Linkoptionen
- Kann mit serieller I2C, die von einem On-Board-Mikrocontroller geladen wird, eigenständig betrieben werden
- Wählbare Systemtaktoptionen, einschließlich interner RC-Oszillator oder 16-MHz-On-Board-Quarz
Applikationen
- Electrochemical analysis
- Impedance spectroscopy
- Complex impedance measurement
- Corrosion monitoring and protection equipment
- Biomedical and automotive sensors
- Proximity sensing
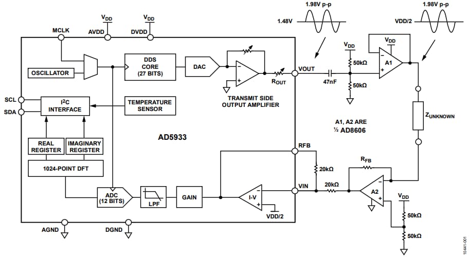
Blockdiagramm
Veröffentlichungsdatum: 2019-09-20
| Aktualisiert: 2024-03-07
