Analog Devices Inc. EV1HMC8413LP2F Verstärker-Evaluierungsboard
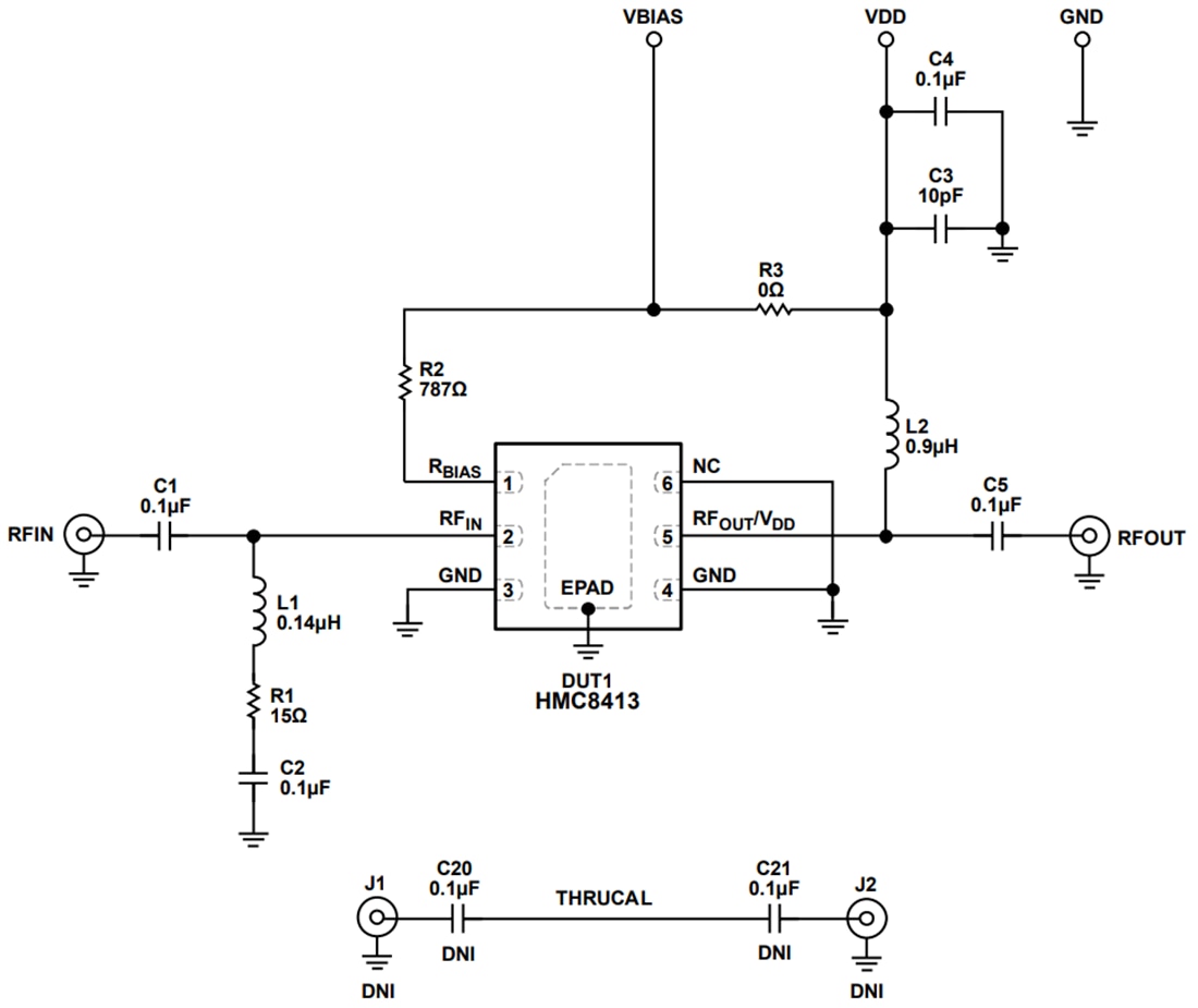
Das Analog Devices Inc. EV1HMC8413LP2F Verstärker-Evaluierungsboard besteht aus einer 4-lagigen Leiterplatte (PCB), die aus einer Rogers 4350B und einer Isola370HR Kupferbeschichtung mit einer Dicke von 10 mils (0,254 mm) gefertigt ist, was eine Nenndicke von 62 mils (1,575 mm) ergibt. Die HFIN- und HFOUT-Anschlüsse auf dem EV1HMC8413LP2F sind mit Koaxialbuchsen von 3,5 mm bestückt und die jeweiligen HF-Spuren haben eine Wellenimpedanz von 50 Ω. Das EV1HMC8413LP2F ist mit Bauelementen bestückt, die sich für den Einsatz über den gesamten Betriebstemperaturbereich von -40 °C bis +85 °C des HMC8413 eignen. Ein Durchgangskalibrierungspfad wird zwischen den J1- und J2-Steckverbindern bereitgestellt, um Boardspurverluste zu kalibrieren. J1 und J2 müssen mit HF-Steckverbindern bestückt sein, um sie über den Kalibrierungspfad zu verwenden.Auf den Massepfad und den HFOUT/VDD-Pin des EV1HMC8413LP2F wird über die GND- und VDD-Testpunkt-Steckverbinder mit Oberflächenmontagetechnologie (SMT) zugegriffen. Ein zusätzlicher Testpunkt für VBIAS ist für einen einfachen Zugriff auf den RBIAS-Pin enthalten. Die HF-Spuren auf dem EV1HMC8413LP2F sind geerdete, koplanare 50-Ω-Wellenleiter. Die Gehäuse-Masseleitungen und das freiliegende Pad verbinden sich direkt mit der Erdungsfläche. Mehrere Durchkontaktierungen verbinden die oberen und unteren Erdungsflächen mit besonderem Schwerpunkt auf den Bereich direkt unter dem Erdungspaddel, um eine ausreichende elektrische Leitung und Wärmeleitung zum Kühlkörper bereitzustellen.
Die Entkopplungskondensatoren für die Stromversorgung auf dem EV1HMC8413LP2F von Analog Devices Inc. stellen die Konfiguration dar, die zur Charakterisierung und Qualifizierung des Bauteils verwendet wird. Es ist möglich, die Anzahl der Kondensatoren zu reduzieren, aber diese Reduzierung ist von System zu System verschieden. Es wird empfohlen, die größten Kondensatoren am weitesten vom HMC8413 zu entfernen oder zu kombinieren, wenn die Anzahl der Kondensatoren reduziert wird.
Merkmale
- 4-lagiges Rogers-4350B- und Isola-370HR-Evaluierungsboard
- Endeinkopplungs-HF-Steckverbinder von 3,5 mm
- Über den Kalibrierungspfad (unbestückt)
Lieferumfang Kit
- EV1HMC8413LP2F Evaluierungsboard
Erforderliche Ausrüstung
- HF-Signalgenerator
- HF-Spektrumanalysator
- HF-Netzwerkanalysator
- Stromversorgung: 5 V, 200 mA
Schaltplan
