Analog Devices Inc. DC2779A Evaluierungsboard
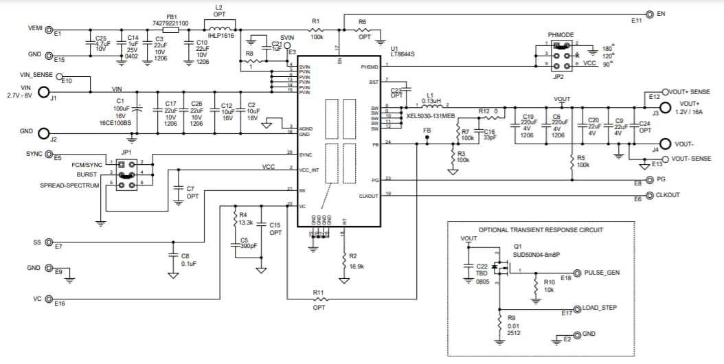
Das DC2779A Evaluierungsboard von Analog Devices Inc. ist zur Evaluierung des synchronen Abwärtsreglers LT8644S ausgelegt. Dieses Evaluierungsboard arbeitet mit einem Eingangsspannungsbereich von 2,7 V bis 8 V, einer maximalen Ausgangsspannung von 1,2 V, einer Standardschaltfrequenz von 2 MHz und einem Wirkungsgrad von 90,2 %. Das DC2779A-Evaluierungsboard verfügt über einen EMI-Filter, der durch Anlegen der Eingangsspannung an den VEMI-Anschluss eingeschaltet werden kann.Merkmale
- Standardmäßig mit geerdetem SYNC/MODE-Pin für Burst-Betrieb mit geringer Restwelligkeit
- Leicht einzurichten
- Inklusive EMI-Filter
Technische Daten
- 2,7 V bis 8 V Eingangsspannungsbereich
- 1,18 V bis 1,22 V Ausgangsspannungsbereich
- Typische Schaltfrequenz: 2 MHz
- 90,2 % Wirkungsgrad
Schaltplan-Diagramm
Veröffentlichungsdatum: 2022-01-21
| Aktualisiert: 2022-03-11
