Analog Devices Inc. DC2617A isoSPI™-/isoCAN-Arduino Shield
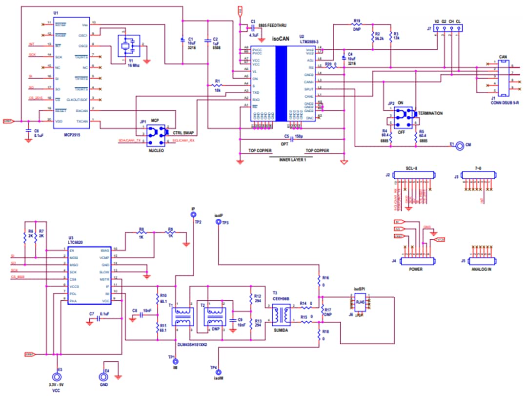
Das Analog Devices Inc. DC2617A IsoSPI™-/isoCAN-Arduino Shield implementiert eine isolierte serielle Peripherieschnittstelle (isoSPI) und eine isolierte Controller Area Network-Schnittstelle (isoCAN) auf einem einzelnen Arduino Shield. Dadurch können Arduino-kompatible Controllerboards über isoSPI- und/oder CAN-Bus-Netzwerke kommunizieren. Das DC2617A Shield ist mit sowohl 5,0-V- als auch 3,3-V-Logik-Controllerboards kompatibel. Das DC2617A bezieht seine Leistung direkt vom Arduino-Controllerboard über den 3,3-V-Ausgang. Das DC2617A enthält den LTC6820 isoSPI-Transceiver und die dazugehörigen Transformatoren zur Umsetzung zwischen dem Arduino-SPI-Anschluss und dem RJ45-isoSPI-Steckverbinder. Darüber hinaus enthält das DC2617A den LTM2889 isolierten CAN-Transceiver zur Verbindung mit einem CAN-Bus auf dem 9-Pin-Sub-D-Standardsteckverbinder.Schaltplan-Diagramm
Veröffentlichungsdatum: 2019-11-11
| Aktualisiert: 2024-03-05
