Analog Devices Inc. DC2003A Demonstrationsschaltung
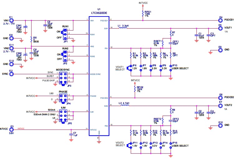
Die Analog Devices Inc. DC2003A Demonstrationsschaltung ist ein synchroner Abwärtsregler, der den stromsparenden LTC3622EDE monolithischen Abwärtsregler verwendet. Diese Demonstrationsschaltung ist in einem kompakten 14-Pin-DFN-Gehäuse (4 mm x 3 mm) erhältlich. Die DC2003A Demonstrationsschaltung wird von einem Eingangsspannungsbereich von 2,7 V bis 17 V betrieben und bietet 1-A-Dual-Ausgänge mit einem einstellbaren Ausgangsspannungsbereich von 1,2 V bis 5 V.Diese Demonstrationsschaltung bietet einen Burst Mode®-Betrieb mit einem LTC3622 Ruhestrom so niedrig wie 5 μA und einen Abschaltmodus mit einem Ruhestrom von weniger als 0,1 μA. Die Schaltfrequenz ist fest auf 1 MHz oder 2,25 MHz mit einem Synchronisationsbereich von ±50 % zu einem externen Taktgeber eingestellt.Die DC2003A Demonstrationsschaltung bietet eine vom Benutzer wählbare Moduseingabe, um dem Benutzer zu ermöglichen, das Welligkeitsrauschen gegen eine leichte Lasteffizienz abzuwägen. Der Pulse-Skipping-Modus ermöglicht das niedrigste Welligkeitsrauschen während der Burst-Mode-Betrieb den höchsten Wirkungsgrad bei geringer Last bietet.
Technische Daten
- Standard-Schaltfrequenz: 1 MHz
- Eingangsspannungsbereich: 2,7 V bis 17 V
- Standard-Ausgangsspannungen: 3,3 V und 5 V
- Vom Benutzer wählbare On-Board-Ausgangsspannungen
- Maximaler Dauerausgangsstrom pro Kanal: 1 A
Einrichtung der Messausrüstung
Schaltplan
Veröffentlichungsdatum: 2019-07-16
| Aktualisiert: 2024-03-11
