Analog Devices Inc. CN0548 Isoliertes Hochspannungs-Messmodul
Das CN0548 isolierte Hochspannungs-Messmodul von Analog Devices Inc. wird zum Testen und Evaluieren von Leistungssystemen in Industrie- und Kommunikationsumgebungen verwendet. Diese Prüfung erfordert häufig mehrere Spannungs- und Strommessungen. Einzelne Versorgungen können auf verschiedene Erdungen bezogen werden, entweder mit positiver oder negativer Polarität oder galvanisch getrennt gegenüber anderen Leistungsbereichen sein. Solche Szenarien erfordern entweder einzelne potentialfreie Multimeter oder Mehrkanal-Messgeräte mit Pro-Kanal-Isolierung, die physisch umständlich und teuer sind.Merkmale
- Absolute maximale Eingangsleistung von 80 V, 14 A
- Konfigurierbare Spannungs- und Stromeinstellung
- 16-Bit-ADC-Auflösung mit einstellbarer Ausgangsdatenrate
- Digitaler Ausgang für serielle periphere Schnittstelle (SPI)
- Galvanische Trennung von einem Host-Controller
- 3,3-V- und 5-V-kompatibel
- Arduino-Formfaktor
- Chip-Auswahl (CS) neu belegbar (kann mit anderen Abschirmungen gestapelt werden)
Videos
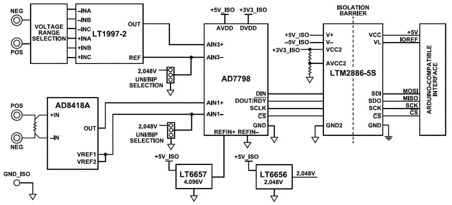
Blockdiagramm
Veröffentlichungsdatum: 2022-04-04
| Aktualisiert: 2023-02-06
