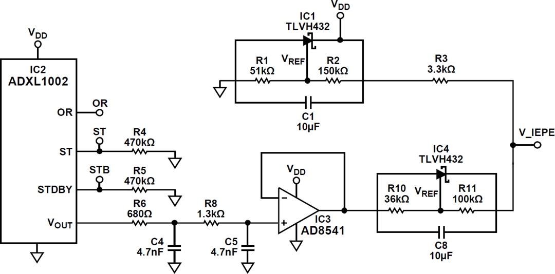
Analog Devices Inc. CN-0532 Schaltungs-Evaluierungsboard (EVAL-CN0532-EBZ)
Das CN-0532 Schaltungs-Evaluierungsboard (EVAL-CN0532-EBZ) von Analog Devices Inc. bietet ein Referenzdesign für eine IEPE-kompatible Schnittstelle für Breitband-MEMS-Beschleunigungsmesser-Sensoren, die für zustandsorientierte Überwachungsapplikationen ausgelegt sind. Das EVAL-CN0532-EBZ basiert auf dem ADXL1002 ±50 g MEMS-Beschleunigungsmesser und nutzt den AD8541 CMOS-Rail-to-Rail-Einzelverstärker als Null-Bufferverstärker.Die zustandsbasierte Überwachung (Condition-based Monitoring, CbM) ist eine Form der prädiktiven Instandhaltung, die Sensoren verwendet, um den Zustand von Geräten über eine bestimmte Zeitdauer während des Betriebs zu evaluieren. Die erfassten Sensordaten können Basistrends ermitteln, Fehler diagnostizieren oder sogar vorhersagen. Mithilfe der CbM werden im Gegensatz zum herkömmlichen Modell der regelmäßigen vorbeugenden Wartung, die Wartungsarbeiten bei Bedarf durchgeführt, wodurch sowohl Zeit als auch Geld gespart werden.
Die Vibrationsüberwachung ist eine gängige Art von CbM-Messung, da Änderungen der Vibrationstrends möglicherweise auf Verschleiß oder andere Ausfallmodi hindeuten. Zur Messung von Vibrationsdaten wurden in der Vergangenheit piezoelektrische Sensoren mit hoher Bandbreite (10 kHz und mehr), extrem geringem Rauschen (100 µg/√Hz oder weniger) verwendet, um diese Anforderungen zu erfüllen. Die etablierte Sensorschnittstelle für Piezo-Sensoren ist Integrated Electronics Piezo-Electric (IEPE). Dadurch ist IEPE eine De-facto-Schnittstelle im CbM-Vibrations-Ökosystem geworden.
Aufgrund der jüngsten Fortschritte in den Mikrotechnologie-Prozessen und Fertigungstechniken übertreffen MEMS-Beschleunigungsmesser die niedrigen Rauschpegel der piezoelektrischen Sensoren und ersetzen zahlreiche weitere Spezifikationen, wie z. B. DC-zu-Niederfrequenzverhalten, thermische Stabilität, Stoßfestigkeit/Wiederherstellung sowie Kosten. Der Ausgang der MEMS-Sensoren ist jedoch entweder ein herkömmlicher 3-Draht-Analogausgang (Masse, Leistung und Signal) oder ein Digitalausgang, wenn er mit einem ADC integriert ist. Keiner der Ausgänge ist direkt mit IEPE kompatibel, der bevorzugten Sensorschnittstelle der CbM-Industrie.
Dieses Referenzdesign ermöglicht einen direkten IEPE-Ersatz für piezoelektrische Sensoren mit den Vorteilen von extrem rauscharmen MEMS-Beschleunigungsmessern mit hoher Bandbreite. Diese Schaltung ermöglicht Kunden eine einfache Evaluierung der Verwendung eines MEMS-Beschleunigungsmessers für CbM-Applikationen.
Merkmale
- IEPE-Schnittstelle nach Industriestandard
- Breitband-MEMs-Beschleunigungsmesser
- Direkter Ersatz für Piezo-Sensoren
- Ideal für zustandsorientierte Überwachungsapplikationen
Erforderliche Ausrüstung
- IEPE-kompatible Vibrationsmessgeräte, wie z. B. LMS SCADAS von Siemens und CompactDAQ von National Instruments
- Schüttelvorrichtung oder Vibrationsquelle
- EVAL-XLMOUNT1 Montageblock
- Koaxialkabel oder ordnungsgemäß abgeschirmte Drähte
Schaltplan
