Analog Devices Inc. CN0508 75-W-Labornetzteil mit Einfachausgang
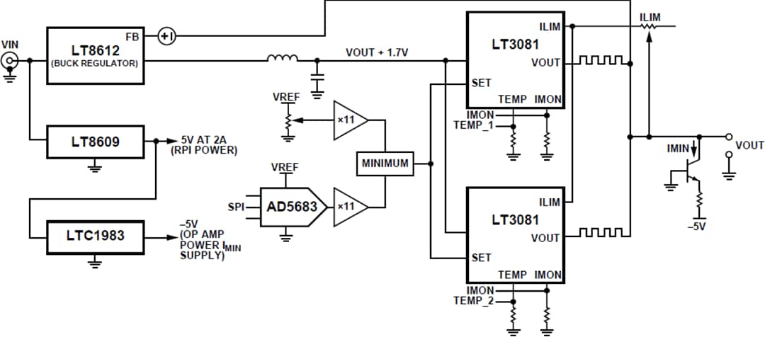
Das CN0508 75-W-Labornetzteil mit Einfachausgang (EVAL-CN0508-RPIZ) von Analog Devices Inc. bietet ein Referenzdesign für eine kostengünstige Stromversorgungslösung mit einer Leistung, die mit kommerziellen Hochleistungs-Netzteilen vergleichbar ist. Das Netzteil bietet einen großen, einstellbaren Ausgangsbereich von 0 V bis 27,5 V und Strombegrenzungs-/Konstantstrom-Betrieb bis zu 3 A. Das Netzteil verfügt über einen Raspberry Pi®-kompatiblen Erweiterungsheader, der eine elektronische Steuerung über einen lokalen Touchscreen oder über eine drahtlose oder drahtgebundene Netzwerkverbindung ermöglicht. Die Ausgangsspannung kann manuell oder über Software gesteuert werden und eine manuelle Strombegrenzungssteuerung legt den Übergang von einem Konstantspannungs- zum Konstantstrombetrieb fest.Das Design des CN0508 Labornetzteils verwendet eine Hybrid-Schaltungstopologie von einem Abwärtswandler-Vorregler und zwei parallelgeschalteten Linearreglern. Diese Topologie kombiniert den hohen Leistungswirkungsgrad eines Abwärtswandlers mit dem niedrigen Ausgangsrauschen, der niedrigen Welligkeit und der einstellbaren Strombegrenzung der Linearregler.
Abgesehen von der Leiterplatte selbst ist im Gegensatz zu linearen Labornetzteilen, bei denen die Durchgangsbauteile (entweder diskrete Transistoren oder integrierte Schaltkreisregler) externe Kühlkörper zur Ableitung der Hitze benötigen, kein Kühlkörper erforderlich.
Die vollständige Lösung ist kostengünstig, kompakt und einfach für den eigenständigen Betrieb oder die Integration in andere Geräte konfigurierbar.
Merkmale
-
Bietet einen einzelnen einstellbaren Ausgang von 0 V bis 27,5 V mit analoger und elektronischer Steuerung über Raspberry Pi
-
Bietet eine Konstantstrombegrenzung von 0 A bis 3 A
-
Unterstützt sowohl lokale Touchscreens (TFT-Bildschirme) als auch HDMI-Displays
-
Niedrige Ausgangswelligkeit mit niedriger Ausgangskapazität
-
Hervorragendes Einschwingverhalten
-
Bleibt kühl, ohne dass sperrige Kühlkörper erforderlich sind
Videos
Blockdiagramm
Board-Layout
- Steckverbinder P1 ist die Schraubanschlussklemme für die Eingangsversorgung
- Steckverbinder P2 ist der Hohlbuchsenverbinder von 5,5 mm x 2,5 mm für die Eingangsversorgung
- Steckverbinder P3 ist der 40-Pin-Steckverbinder für Raspberry Pi
- Steckverbinder P7 ist die positive Ausgangsbuchse des Labornetzteils
- Steckverbinder P8 ist die Masseausgangsbuchse des Labornetzteils
- Potentiometer R43 ist die manuelle Steuerung der Ausgangsspannung
- Potentiometer R14 ist die manuelle Steuerung der Ausgangsstrombegrenzung
- Stiftleiste P12 enthält das Ausgangssignal für die Lüftersteuerung
Einstellung - Diagramm
Software
Zum Hochfahren des Raspberry Pi benötigt der Benutzer das Kuiper Linux Image von Analog Devices, das dann auf eine SD-Karte geschrieben wird. Das Kuiper Linux von Analog Devices ist eine Distribution, die auf dem Raspbian für Raspberry Pi basiert. Es enthält Linux-Gerätetreiber für ADI-Produkte.
